|
指南与共识 | 乙型肝炎病毒标志物临床应用专家共识
发布日期:2024-02-05 11:14:28 点击:0

中华肝脏病杂志.

关注中华肝脏病杂志,随时获取本杂志的相关资讯

图片


引用本文


中华医学会肝病学分会基础医学与实验诊断协作组. 乙型肝炎病毒标志物临床应用专家共识 [J] . 中华肝脏病杂志, 2023, 31(4) : 389-400. DOI: 10.3760/cma.j.cn501113-20230314-00113.


通信作者

陈红松  北京大学人民医院 北京大学肝病研究所 丙型肝炎和肝病免疫治疗北京市重点实验室 非酒精性脂肪性肝病诊断北京市国际科技合作基地,Email:chenhongsong@pkuph.edu.cn


鲁凤民  北京大学基础医学院病原生物学系暨感染病研究中心,Email:lu.fengmin@hsc.pku.edu.cn


南月敏  河北医科大学第三医院中西医结合肝病科,Email:nanyuemin@163.com



摘  要

临床实践中,乙型肝炎病毒标志物主要用于诊断感染、监测疾病进展、评估慢性乙型肝炎治疗应答,以及在临床试验中评估新型抗病毒药物的疗效。结合近年来慢性乙型肝炎抗病毒治疗的研究进展和临床诊治实际需求,中华医学会肝病学分会基础医学与实验诊断协作组制订此专家共识,对经典及新型乙型肝炎病毒实验室检测相关标志物的临床应用进行证据总结和要点推荐,旨在指导其规范、合理的临床应用。


乙型肝炎病毒(hepatitis B virus, HBV)感染是我国肝硬化和肝细胞癌(hepatocellular carcinoma, HCC)的主要病因,科学、规范应用HBV标志物是提升其诊治水平的基石。经典的病毒标志物包括血清学标志物如乙型肝炎表面抗原(hepatitis B surface antigen,HBsAg)及其抗体(抗-HBs)、乙型肝炎e抗原(hepatitis B e antigen,HBeAg)及其抗体(抗-HBe)和乙型肝炎核心抗体(抗-HBc),以及分子生物学标志物如HBV DNA、基因型及其突变检测等。近年临床对血清学标志物定量检测和HBV DNA高敏检测的需求不断增加,同时,有关HBV全新标志物如前基因组RNA(pregenomic RNA,pgRNA)和乙型肝炎核心相关抗原(hepatitis B core-related antigen,HBcrAg)应用的报道也陆续出现。HBV标志物主要用于临床实践中诊断HBV感染、监测疾病进展、评估治疗应答,以及在临床试验中评估新型抗病毒药物的疗效。本共识在新发布的《慢性乙型肝炎防治指南(2022年版)》[1]基础上,对经典及新型HBV实验室检测相关标志物的临床应用进行证据总结和要点推荐,旨在指导其规范、合理的临床应用。

循证医学证据的检索与评价和推荐意见的形成:首先,根据共识相关临床问题进行数据检索,数据库包括PubMed、中国知网和万方数据库,文献种类包括系统评价/meta分析、随机对照试验(randomized controlled trial,RCT)、观察性研究及病例系列研究等,检索时限均从建库至2023年3月1日。运用AMSTAR、Cochrane手册和ROBINS-I等工具,分别对系统评价、RCT研究及非随机对照研究等进行质量评价。然后,筛选出共识要点,通过在线问卷与邮件沟通等方式,充分评价证据并采纳专家意见,形成最终的共识要点及其证据等级与推荐强度。本文中共识要点的证据等级分为A、B和C三个级别,推荐强度分为1和2两个级别,见表1 (根据GRADE分级修订)。

图片




一、HBV标志物的产生及其
在自然史分期中的应用

(一)HBV生命周期及其标志物
HBV颗粒通过牛磺胆酸钠协同转运肽(sodium taurocholate cotransporting polypeptide,NTCP)等受体进入肝细胞[2,3],核衣壳内的松弛环状DNA(relaxed circular DNA,rcDNA)被释放入核并转化为共价闭合环状DNA(covalently closed circular DNA, cccDNA),转录出病毒复制所需的4种mRNA,其中有2种长度为3.5 kb的超基因组全长的mRNA仅能转录自cccDNA,分别为前C-RNA(precore RNA)和pgRNA。precore RNA翻译HBV前核心蛋白,进一步加工成分泌型HBeAg和p22Cr蛋白;pgRNA翻译乙型肝炎核心抗原(hepatitis B core antigen,HBcAg)和聚合酶蛋白(polymerase protein,P蛋白)。HBeAg、p22Cr和HBcAg共同构成HBcrAg[4]。2.4 kb mRNA翻译大乙型肝炎表面抗原(large-hepatitis B surface antigen,L-HBsAg),2.1 kb mRNA翻译中-HBsAg(M-HBsAg)和小HBsAg(S-HBsAg),3种HBsAg在内质网加工后转移到高尔基体进行修饰,形成2种亚病毒颗粒,直径20 nm的球形颗粒,主要由S-HBsAg构成;另一种为直径约22 nm的管状颗粒,由S-HBsAg和少量M-HBsAg和L-HBsAg构成[5]。pgRNA包含了HBV DNA基因组的全部遗传信息,是HBV复制的主要中间体。由pgRNA翻译而来的HBcAg以二聚体的形式构成子代病毒颗粒的衣壳结构,并将P蛋白和pgRNA复合物包裹其中,pgRNA在P蛋白逆转录酶和DNA聚合酶等活性的作用下,经历3次跳转完成向子代病毒基因组rcDNA的转变[6],而跳转失败则形成双链线性HBV DNA(double-stranded linear DNA, dslDNA),是HBV整合的来源[7,8]。形成rcDNA后,包裹了rcDNA的病毒核衣壳通过多囊泡体(multivesicular bodies,MVBs)途径获得由L-HBsAg、M-HBsAg和S-HBsAg及脂质组成的病毒包膜,形成完整的病毒Dane颗粒,随后以出芽的方式释放到肝细胞外,完成复制周期[9]。由此可见,HBV标志物如HBsAg、HBcrAg、HBV DNA和HBV pgRNA等均为包含多组分的混合体(图1)。

图片

抗病毒药物包括聚乙二醇干扰素α(peginterferon,PEG-IFN-α)及核苷(酸)类似物[nucleos(t)ide analogues, NAs][10]。PEG-IFN-α发挥免疫调节和抗病毒双重作用,促进病毒抗原免疫清除的同时,抑制cccDNA转录,增强pgRNA和核心颗粒的降解;NAs则直接抑制HBV逆转录酶活性,显著降低血清HBV DNA水平。当前以"临床治愈"为目标的抗病毒新药研发方兴未艾[11],包括病毒进入抑制剂、衣壳组装调节剂、RNA干扰和免疫调节剂等,针对复制周期的不同阶段。

(二)HBV标志物在慢性HBV感染自然史分期中的应用
可人为将慢性HBV感染自然史划分为4个阶段[12],即免疫耐受期、免疫清除期、免疫控制期和再活动期,不同分期的病毒标志物(HBV pgRNA、HBcrAg检测见文献[13,14])有不同的结果组合(表2和图2)。

图片
图片

第1阶段为免疫耐受期:HBeAg阳性,丙氨酸转氨酶(alanine aminotransferase,ALT)基本正常,抗-HBc定量(qAnti-HBc)低水平,肝脏无明显炎症坏死和纤维化。血清HBsAg、HBV DNA、pgRNA和HBcrAg处于最高水平,且彼此呈正相关[15,16,17,18]。第2阶段为免疫清除期:ALT和qAnti-HBc升高,肝脏有明显炎症坏死和/或纤维化,且严重程度与qAnti-HBc正相关[19,20]。HBsAg、HBV DNA、pgRNA和HBcrAg水平大幅下降,但仍较高,当发生HBeAg阴转或血清学转换后,HBsAg、HBV DNA、pgRNA和HBcrAg水平进一步下降。第3阶段为免疫控制期:HBeAg阴性,ALT正常,肝组织无炎症或坏死炎症缓解,血清HBV DNA和HBV pgRNA水平低或检测不到,HBcrAg低水平,但仍有较高的检出率[21]。HBsAg主要来源于整合基因的表达。qAnti-HBc较免疫清除期有所下降,但高于免疫耐受期。第4阶段为再活动期:HBeAg阴性,ALT升高,部分患者出现肝炎发作,肝组织学炎症坏死。血清HBsAg、HBV DNA、pgRNA、HBcrAg和qAnti-HBc均较免疫控制期有反弹,同时,多数患者存在前核心(precore,前C)区和/或基本核心启动子(basal core promoter,BCP)的基因突变。

随着对HBV感染结局认识的不断深入和一线NAs可及性的不断提高,探索扩大慢性乙型肝炎治疗适应证成为当前热点。HBV标志物在不同分期中有不同的结果组合,有助于区分免疫耐受期和免疫清除期、免疫控制期和再活动期,对指导启动治疗有一定价值。


共识要点1:联合应用HBV定量标志物如HBsAg、HBV DNA和qAnti-HBc等,有助于进一步明确慢性HBV感染自然史分期,判断是否符合抗病毒治疗适应证(B2)。





二、经典HBV标志物及其临床意义


(一)HBV血清学标志物
1.HBsAg和抗-HBs:
HBsAg阳性表示HBV感染,其在感染后1~12周出现,急性感染者持续存在5周至5个月,若阳性超过6个月则为慢性感染,CHB和无症状携带者可持续存在多年甚至终身。抗-HBs为保护性抗体,浓度≥10 mIU/ml提示具备免疫力。接种疫苗产生的抗-HBs对人群的保护可维持30年以上,一般人群不需要加强针[22]。约有5%的感染者HBsAg和抗-HBs同时阳性,可能是病毒持续感染或疫苗接种等因素形成的免疫压力导致HBV突变和免疫逃逸毒株的产生,从而造成这种特殊血清学结果模式。此时抗-HBs并无保护作用,反而可能是与肝纤维化和肝硬化相关的高危因素[23,24]。

2.HBeAg和抗-HBe:
HBeAg是病毒复制的重要指标。HBV感染后,HBeAg出现时间略晚于HBsAg,与HBV DNA有良好的相关性,其阳性表示病毒复制活跃且有较强的传染性。抗-HBe在HBeAg转阴后出现,提示HBV复制和传染性减弱。值得注意的是,前C区和/或BCP突变可导致HBeAg表达降低甚至转阴,但HBV DNA仍为阳性,此时病毒复制仍相对活跃。

3.抗-HBc:
抗-HBc IgM在HBsAg阳性后2~4周出现,为HBV急性感染及慢性感染病情活动的标志。抗-HBc IgG出现较迟,但长期存在甚至终身维持阳性,是现症或既往感染的标志;在HBsAg阴性的个体,其阳性也提示可能存在隐匿性乙型肝炎病毒感染(occult hepatitis B virus infection, OBI)。

数学模型分析提示,在我国18~70岁的人群中广泛开展HBsAg、抗-HBs、HBeAg、抗-HBe和抗-HBc联合筛查,符合成本效益,可提高HBV感染的诊断率,助力实现世界卫生组织提出的2030年消除HBV感染所导致的重大公共卫生危害这一目标[25]。

HBV血清学标志物检测方法有酶联免疫吸附试验、免疫层析技术(如胶体金技术)及化学发光技术等[26],化学发光技术具有灵敏度高、易于实现自动化等优势,逐渐占据了主导地位[27]。

(二)HBV分子生物学标志物
1.HBV DNA:
是病毒复制和具有传染性的直接标志,反映HBV复制的活跃程度、传染性强弱,也是抗病毒治疗适应证选择及疗效判断的最重要指标。建议接受抗病毒治疗的CHB患者每3~6个月检测1次HBV DNA。在抗病毒治疗过程中,获得持续病毒学应答可显著减少肝硬化的发生,逆转肝纤维化和肝硬化,并降低HCC发生风险[28,29]。HBV DNA检测以实时荧光定量PCR技术为主。

2.HBV基因分型:
当前已鉴定出至少9种基因型(A~I型),我国以B和C型为主,西北部少数民族地区有D型分布。B和C型感染者的母婴传播发生率高于其他基因型[30]。HBV基因型与疾病进展和治疗应答有关[31,32,33],C型患者更早进展为HCC[34,35,36],HBeAg阳性患者对PEG-IFN-α治疗应答率,B型高于C型,A型高于D型[37]。基因型检测主要基于DNA杂交、PCR产物Sanger测序或新一代测序(next generation sequencing,NGS)或实时荧光PCR技术等。

3.耐药突变:
HBV高度变异,可在慢性感染中发生自然变异,也可在抗病毒药物治疗压力下产生耐药突变,导致对抗病毒药物敏感性下降、病毒反弹和肝炎再活动[38]。在拉米夫定耐药的患者中,恩替卡韦治疗5年的累积耐药发生率高达51%[39],对这些患者检测耐药突变可指导及时调整治疗方案。而初始选择恩替卡韦治疗患者的5年累积耐药发生率仅为1.2%,富马酸替诺福韦酯、富马酸丙酚替诺福韦耐药更是罕见[40,41],因此,在这些患者中检测耐药突变的价值有限。耐药突变检测技术与基因型类似。若使用Sanger测序或NGS技术,可同时提供耐药突变和基因型结果。

4.前C区/BCP突变:
前C区G1896A突变可导致HBeAg的翻译提前终止,而BCP的A1762T和G1764A突变则抑制前C-RNA翻译为HBeAg。前C区、BCP突变影响HBeAg表达或分泌,增加病毒复制能力,或直接导致肝细胞损伤。该类突变可同时存在,可能与病情加重或重型肝炎、HCC的发生相关[42,43,44,45,46]。前C区/BCP突变检测技术与HBV基因型和耐药突变类似。

5.cccDNA:
cccDNA是HBV的转录模板,在肝细胞核内持久复制,造成HBV感染慢性化,也可导致OBI患者在接受免疫抑制药物治疗时出现再激活[47]。当前抗病毒治疗方案均难以彻底清除cccDNA,导致停药后易复发。检测cccDNA的样本主要为肝组织,来源受限;也有检测单个肝细胞或外周血cccDNA的探索,但结果的可靠性仍需进一步验证[48]。DNA印迹(Southern blot)是检测cccDNA的经典方法,但灵敏度有限,操作繁琐,无法临床常规开展;实时荧光定量PCR等技术检测cccDNA时,通过精巧设计引物和探针,可与rcDNA等进行区分,但这类方法缺乏标准化,不同实验室间的结果有很大差异[49],因此,在临床上常规开展cccDNA检测仍面临很大挑战。

共识要点2:HBV DNA定量检测用于评估HBV感染者病毒复制水平,是当前抗病毒治疗适应证及疗效判断最重要的标志物。慢性HBV携带状态和非活动性HBsAg携带状态患者,需6~12个月检测HBV DNA;NAs治疗中,应每3~6个月检测HBV DNA;Peg-IFN-α治疗时,应每3个月检测HBV DNA(A1)。





三、经典HBV标志物的技术改进及其临床意义


(一)定量HBsAg(quantitative HBsAg,qHBsAg)和高灵敏度HBsAg检测
qHBsAg反映肝细胞内cccDNA数量或转录活性,也反映免疫系统对HBV的控制力。qHBsAg可预测HCC发生,低病毒载量(HBV DNA < 2 000 IU/ml)的HBeAg阴性慢性感染者,qHBsAg>1 000 IU/ml是HCC发生的高危因素[50]。HBsAg < 1 000 IU/ml联合HBV DNA < 2 000 IU/ml,区分非活动性HBsAg携带状态和HBeAg阴性CHB的准确性为78%[51]。

鉴于PEG-IFN-α治疗不良反应较多,对患者基线指标进行评估,有助于判断是否适合干扰素治疗。基线高水平HBsAg(> 25 000 IU/ml)和病毒活跃复制(HBV DNA > 10 IU/ml)患者,经干扰素治疗后获得HBeAg血清学转换和HBV DNA < 2 000 IU/ml的概率较低[52]。干扰素治疗早期识别无应答者也尤为重要,HBeAg阳性患者治疗12周,HBsAg>20 000 IU/ml(B或C基因型HBV感染),或qHBsAg未降低(A或D基因型HBV感染),均建议停止治疗[40],因此,qHBsAg对PEG-IFN-α治疗应答有较高的阴性预测值(negative predictive value,NPV)[53]。接受NAs治疗的患者往往qHBsAg下降缓慢。HBeAg阴性CHB患者在停药前HBsAg水平低于100~200 IU/ml,提示持续应答甚至HBsAg消失的可能性较高,而qHBsAg高水平意味着较高的停药复发风险[54,55,56,57,58]。

HBsAg转阴是可靠的NAs停药指标,也是获得"临床治愈"的标志。近年来,多项研究探索CHB的临床治愈,NAs和PEG-IFN-α序贯或联合治疗的优化方案针对部分优势人群显示出一定的疗效。基于qHBsAg基线特征指导治疗和应答指导治疗的策略可用于指导NAs序贯联合PEG-IFN-α的治疗决策。NAs序贯联合PEG-IFN-α治疗,基线低HBsAg水平(< 1 500 IU/ml)且HBeAg阴转,或治疗早期(12或24周)HBsAg < 200 IU/ml或HBsAg下降> 1个log10 IU/ml,可预测最有可能获得HBsAg阴转的患者;而治疗24周时HBsAg仍然≥200 IU/ml的患者获得HBsAg阴转的可能性小,应考虑停用PEG-IFN-α,继续NAs治疗。

已有高灵敏度HBsAg试剂的临床应用报道[59,60,61,62,63]。所谓"高敏"试剂的表述,是基于和传统试剂灵敏度比较而得来,其最低检测限(limit of detection, LOD)要达到何种阈值并无严格的界定。当前主流的基于化学发光技术的HBsAg试剂LOD一般为0.05 IU/ml,而高敏HBsAg试剂LOD可达0.005~0.000 5 IU/ml,其应用有助于进一步缩短急性HBV感染的诊断窗口期,提高OBI的检出率,但也对"临床治愈"的标准提出了新挑战[63,64],同时,对检测平台的稳定性和抵抗样本交叉污染等性能也提出了更高的要求。

解读qHBsAg结果需考虑到,血清HBsAg水平受多种因素影响,例如,前S1、前S2或S区突变等因素会导致HBsAg表达或分泌减少[65,66],"a"决定簇的氨基酸突变或HBsAg翻译后修饰可能影响检测试剂的灵敏度,导致qHBsAg被低估[67]。此外,CHB患者(特别是HBeAg阴性CHB患者)HBsAg还可能源自整合HBV DNA的表达,整合HBsAg的临床意义并不明确,且当前试剂均无法区分HBsAg是由病毒合成还是源于整合[68,69,70]。

共识要点3:PEG-IFN-α治疗中应监测qHBsAg,HBeAg阳性CHB患者治疗12周qHBsAg > 20 000 IU/ml或水平不降可作为停用干扰素指征,NPV接近100%(A1);而NAs治疗中,qHBsAg往往下降缓慢,低水平qHBsAg提示停药后复发风险较低(A1)。


共识要点4:检测qHBsAg有助于甄别CHB临床治愈的优势人群。基线低HBsAg水平(< 1 500 IU/ml)且HBeAg阴转,或治疗早期(12或24周)HBsAg < 200 IU/ml或HBsAg下降> 1个log10 IU/ml,是获得临床治愈的积极因素(B2)。


(二)HBeAg定量(qHBeAg)检测
qHBeAg可用于HBeAg阳性CHB患者的抗病毒治疗监测。PEG-IFN-α治疗时,基线或治疗过程中检测qHBeAg有助于预测HBeAg血清学转化。基线HBeAg≤31 IU/ml的患者在PEG-IFN-α治疗结束24周后,54%可获得HBeAg血清学转换,而基线HBeAg > 1 294 IU/ml的患者仅有24%获得HBeAg血清学转换[71];PEG-IFN-α治疗12或24周时若qHBeAg呈高水平,预示着治疗结束后获得HBeAg血清学转换的概率很低[71,72]。qHBeAg也有助于预测NAs治疗的HBeAg血清学转换,恩替卡韦治疗24周时qHBeAg出现明显下降,对治疗2年后获得HBeAg血清学转换的阳性预测值可达83.3%[73],应鼓励患者继续治疗。

共识要点5:PEG-IFN-α治疗12或24周时检测qHBeAg,其高水平提示不太可能获得HBeAg血清学转换,对治疗结束后获得HBeAg血清学转换的NPV很高;而NAs治疗早期qHBeAg下降则是获得HBeAg血清学转换的积极因素(A2)。


(三)核心抗体定量(qAnti-HBc)检测
qAnti-HBc与肝脏炎症和纤维化程度正相关,可辅助诊断ALT正常或低于2倍正常值上限的慢性HBV感染者是否需启动治疗[74,75]。在接受抗病毒治疗的HBeAg阳性CHB患者中,基线高水平qAnti-HBc预示较高的HBeAg血清转换率,阈值分别为4.46 log10 IU/ml(NAs治疗),3.95 log10 IU/ml(PEG-IFN-α治疗)和4.4 log10 IU/ml(联合治疗)[76,77]。高水平qAnti-HBc(≥3 log10 IU/ml)提示NAs停药后临床复发风险较低[78,79,80]。在接受免疫抑制治疗人群中,高水平的qAnti-HBc提示较高的HBV再激活风险[18,81,82,83]。

共识要点6:高水平qAnti-HBc提示肝脏存在炎症和纤维化,是ALT的补充,有助于判断是否需要启动抗病毒治疗(A2);若治疗前qAnti-HBc水平较高,或抗病毒治疗中大幅下降,提示较高的应答率和较低的停药后复发风险(A2)。


(四)高灵敏度HBV DNA检测
近10年来,随着核酸提取和检测技术的不断成熟,高灵敏度HBV DNA检测试剂应运而生,但对高灵敏度HBV DNA检测的LOD并无统一的定义,当前国内外高灵敏度HBV DNA检测试剂可对10 IU/ml左右的病毒载量进行精准定量。应用高灵敏度HBV DNA检测有助于发现低病毒载量的慢性HBV感染者,若符合抗病毒治疗适应证,应及时启动抗病毒治疗。此外,接受NAs治疗患者中,有一部分患者未能取得完全病毒学应答,表现为低病毒血症(low level viremia,LLV),即血清HBV DNA持续或间歇高于试剂LOD,同时低于2 000 IU/ml。LLV可促进肝纤维化进展[84],增加NAs治疗CHB患者HCC发病风险[29]。使用高灵敏度HBV DNA检测有助于及时发现LLV,有研究显示更换NAs治疗方案可进一步减少LLV的发生并降低患者ALT水平[85]。另外,OBI患者血清病毒载量往往很低(一般< 200 IU/ml),使用高灵敏度HBV DNA监测也有助于及时发现免疫缺陷人群OBI的再激活[86]。

各CHB诊治指南对HBV DNA试剂的灵敏度都提出了较高要求[87]。见表3[1,40,88,89]。高灵敏度HBV DNA检测技术以实时荧光定量PCR为主导,同时,等温扩增技术、数字微液滴PCR和规律间隔成簇短回文重复序列(clustered regularly interspaced short palindromic repeats,CRISPR)等技术也有一定的应用前景[90]。高灵敏度HBV DNA检测要求对极低病毒载量检测结果有很好的重复性,要避免出现样本交叉污染或气溶胶污染引起的低值、假阳性结果,因此,对检测技术和操作者的要求也更提高。

图片

共识要点7:建议使用高灵敏度HBV DNA检测试剂(LOD为5~20 IU/ml)监测和管理NAs治疗中的LLV患者,也有助于监测OBI患者HBV再激活(A2)。





四、新型HBV标志物及其临床意义



1.HBcrAg:
包括HBeAg、HBcAg以及p22cr[21],检测的是149个氨基酸的共有序列[91,92,93],反映Dane颗粒、空核衣壳颗粒和HBeAg的总和,对于HBeAg阳性患者,血清中72%的HBcrAg来源于HBeAg,而HBeAg阴性患者HBcrAg的组成比例难以确定[94]。由于HBcrAg与HBV pgRNA都来源于3.5 kb mRNA,而3.5kb mRNA仅从cccDNA转录而来,并非源于整合的HBV片段[95],因此,pgRNA和HBcrAg均反映肝组织cccDNA数量或转录活性[85,96,97,98,99,100,101]。同时,2个标志物的相关性强且较少受治疗的影响[97],血清HBV pgRNA与HBV DNA和HBsAg的相关性在抗病毒治疗后均下降甚至消失,但与HBcrAg在治疗前后皆存在较好的相关性[102]。HBeAg阴性CHB患者HBcrAg水平高于HBeAg阴性的无症状携带者,肝脏炎症活动度和纤维化程度也更明显[14,15]。NAs停药时HBcrAg水平> 3.7 log10 IU/ml是1年内病毒学复发的高危因素[103]。持续高水平的HBcrAg是HCC发生的高危因素[97],预测价值高于HBV DNA[104,105,106,107]。HBcrAg对HCC术后复发也有预测价值,基线HBcrAg > 4.8 log10 U/ml的患者2年内HCC复发的危险比接近9[108,109]。检测HBcrAg的样本需预处理以裂解病毒外膜,并去除与HBcAg结合的血清抗-HBc。当前仅有一家试剂商提供商品化HBcrAg检测试剂,假阳性率为9.3%,假阴性率为12%~35%。新一代试剂灵敏度可提高8倍,但仍存在检测假阳性的问题[94,110]。

2.pgRNA:
血清pgRNA存在于带包膜的RNA病毒样颗粒和不带包膜的裸核衣壳中(图1),以全长、剪接体和3’端截短体等形式存在[111,112,113,114]。如前所述,pgRNA和HBcrAg的临床意义相似。经NAs治疗HBV DNA消失后,可继续监测pgRNA水平,转阴对指导停药有一定价值,而pgRNA阳性应继续治疗[115]。此外,pgRNA与肝组织炎症活动度和纤维化相关,并可预测HCC发生风险,HCC患者术前高水平pgRNA提示预后较差[116,117,118,119]。国内外已有多种商品化pgRNA定量试剂,但缺乏国际标准品,不同试剂的灵敏度也有较大差异。

共识要点8:血清HBcrAg和HBV pgRNA水平均可反映cccDNA水平或转录活性,二者相关性较好且不受治疗的影响。NAs治疗过程中HBV DNA低于检测下限时,可进一步检测pgRNA或HBcrAg,如果"阳性"则提示应继续治疗以规避停药后复发风险(B2)。






五、HBV标志物检测的质量控制


经典的HBV血清学标志物定性检测在我国开展较早,检测质量较为可靠。然而,对于HBV定量标志物,除HBV DNA定量以外,大部分尚未纳入我国检验室间质量评价(external quality assessment,EQA)体系。实验室在应用这些标志物时,需对试剂的灵敏度、准确性、重复性、线性范围、临床可报告范围、抗干扰或抗污染能力等指标进行充分评价[120,121,122]。例如,"一步法"检测试剂会因钩状效应而导致HBsAg水平被低估,此外,qHBsAg试剂的线性范围上限多在200 IU/ml左右,大部分CHB患者HBsAg水平高于此值,需稀释后复测,要注意评价稀释后qHBsAg结果的准确性和重复性;在使用高灵敏度HBV DNA检测试剂时,需充分评价其LOD、抵抗PCR污染等性能,以保证低病毒载量结果的可靠性。

qHBsAg、抗-HBs、qHBeAg、qAnti-HBc和HBV DNA等定量标志物均有国际定量标准品,结果单位为IU/ml或mIU/ml,实验室推广应用国际标准品,有助于提高结果的量值溯源性和不同实验室间结果的可比性。




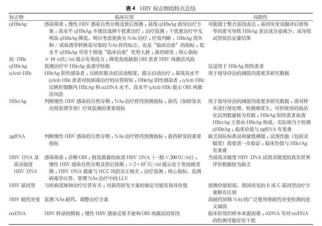
六、HBV标志物的特点见表4


图片
图片




七、尚待研究和解决的问题


1.HBV经典和新型标志物众多,需进一步明确不同临床场景下多个标志物检测的最佳组合,使其实现最大预测价值的同时也符合卫生经济学原则。

2.定量标志物(如qHBeAg、qAnti-HBc、HBcrAg和HBV pgRNA等)应用于指导CHB治疗的阈值的确立,尚待更多临床研究数据。

3.经典和新型HBV标志物对新型抗病毒药物临床试验终点及疗效评判的指导价值尚需进一步研究。

4.区分病毒来源的HBsAg和整合HBsAg的试剂尚待研发。

5.HBcrAg和HBV pgRNA等新型定量标志物的检测需进一步标准化。

6.建立规范的cccDNA检测技术,并探索外周血脱落肝细胞或血清cccDNA的检测技术,提高cccDNA检测的临床可及性;或继续探索能更好反映肝内cccDNA数量或转录活性的标志物,使其能更好地用于指导临床。


执笔专家:
杨瑞锋(北京大学人民医院);廖昊(深圳市第三人民医院,国家感染性疾病临床医学研究中心);于广鑫(北京大学基础医学院病原生物学系,北京大学感染病研究中心);陆海英(北京大学第一医院);赵素贤(河北医科大学第三医院);刘灿(福建医科大学附属第一医院);戴二黑(石家庄市第五医院);欧启水(福建医科大学附属第一医院);饶慧瑛(北京大学人民医院);徐小元(北京大学第一医院);南月敏(河北医科大学第三医院);鲁凤民(北京大学基础医学院病原生物学系暨感染病研究中心);陈红松(北京大学人民医院)

编写组专家(以姓氏拼音排序):
陈煜(首都医科大学附属北京佑安医院);邓国宏(陆军军医大学第一附属医院);窦晓光(中国医科大学盛京医院);段钟平(首都医科大学附属北京佑安医院);封波(北京大学人民医院);高春芳(上海中医药大学附属岳阳中西医结合医院);韩涛(南开大学人民医院);韩英(空军军医大学西京医院);侯金林(南方医科大学南方医院);胡鹏(重庆医科大学附属第二医院);贾继东(首都医科大学附属北京友谊医院);李杰(北京大学医学部基础医学院);李军(南京医科大学第一附属医院,江苏省人民医院);李明慧(首都医科大学附属北京地坛医院);刘峰(北京大学人民医院);刘景丰(福建省肿瘤医院);陆伦根(上海交通大学医学院附属第一人民医院);罗新华(贵州省人民医院);任万华(山东省立医院);尚佳(河南省人民医院);魏来(清华大学附属北京清华长庚医院);许钟(武汉大学中南医院);杨东亮(华中科技大学同济医学院);尤红(首都医科大学附属北京友谊医院);张欣欣(上海交通大学医学院附属瑞金医院);张跃新(新疆医科大学第一附属医院);赵景民(解放军总医院第五医学中心)




图片


                                                              (全文转自肝胆相照公益基金会

×
微信扫一扫分享
打开微信,扫一扫即可分享当前页面

上一篇: 中国脂肪肝防治指南

下一篇: 慢性乙型肝炎及并发症诊治质量改进专家共识