
肝胆相照 爱心永恒

以下文章来源于中华肝脏病杂志 ,作者中华肝脏病杂志
中华肝脏病杂志.引用本文
中国医药生物技术协会药物性肝损伤防治技术专业委员会, 中华医学会肝病学分会药物性肝病学组.中国药物性肝损伤诊治指南(2023年版)[J]. 中华肝脏病杂志, 2023, 31(4): 355-384. DOI: 10.3760/cma.j.cn501113-20230419-00176.
通信作者:茅益民,上海交通大学医学院附属仁济医院 上海市消化疾病研究所 上海市脂肪性肝病诊治研究中心,上海 200001,Email:maoym11968@163.com,maoym68@qq.com
长按识别二维码 下载指南
|摘要|
药物性肝损伤(DILI)是重要的药物不良反应,严重者可导致急性肝衰竭甚至死亡。目前,DILI 的诊断仍是排他性的策略,因此,详细的病史采集、全面仔细地排除肝损伤的其他潜在病因,是建立正确诊断的关键。本指南根据最新研究进展提供的循证医学证据制定,旨在为临床医生在实践中如何及时识别疑似 DILI 患者,规范诊断和管理提供专业的指导。根据我国的实际情况,指南也专门重点阐述了慢性肝病基础上的 DILI、药物导致的肝炎病毒再激活、DILI 的常见病因(草药和膳食补充剂、抗结核药物、抗肿瘤药物),以及临床试验中 DILI 的信号和评估等内容。
前言与背景
药物性肝损伤(drug - induced liver injury,DILI)是指由化学药品、生物制品、中成药等按处方药或非处方药管理的药品,以及中药材、天然药物、保健品、膳食补充剂等产品,或其代谢产物乃至其辅料、污染物、杂质等所导致的肝损伤。复杂的药物种类,不同的处方和用药习惯,对人群异质性、损伤机制、风险因素、临床表型等认识的局限,以及缺乏特异性诊断生物标志物和有效干预措施的现状,使 DILI 的及时识别、建立诊断、预后预测、临床管理和风险防控面临巨大的挑战。
自 2015 年版“药物性肝损伤诊治指南”发布以来,DILI 领域的研究取得了较大进展,提出了一些新观点和新证据。此外,草药和膳食补充剂(HDS)导致的肝损伤在西方国家的快速增长,使其成为全球关注的问题。而且,随着新药研发的进展,特别是近年肿瘤领域靶向药物和免疫检查点抑制剂(ICIs)的成功上市,DILI 领域面临新的挑战,尤其是免疫介导的 ICIs 相关肝损伤。在此背景下,过去的 3 年中,欧洲国家、美国、亚太肝病学会和国际医学科学组织理事会(CIOMS)等国际组织纷纷发布或更新 DILI 诊疗指南。
为此,我们组织专家根据最新研究进展提供的循证医学证据对 2015 年版“指南”进行更新,旨在为临床医生提供 DILI 识别、诊断和临床管理的专业指导。本指南同样适用于制药企业和药品监管部门从事新药研发、药品评价、药物警戒等专业的从业人员。本指南无法涵盖或解决临床实践中 DILI 诊疗的所有问题,也非强制性标准。因此,临床医生在实践中,应充分了解相关研究证据,做出合理诊疗决策。本指南将根据研究进展适时更新。
本指南的制定遵循国内外权威学术组织制定指南的基本流程和程序,所有执笔的专家均签署了利益冲突声明。指南采用英国牛津大学循证医学中心证据分级和推荐标准(2011年版)进行证据评估(表 1、表 2),所有的证据采集、评估均由独立的第三方兰州大学健康数据科学研究院完成。
DILI 概述
|一、流行病学|
普通人群中的发生率 :DILI 在普通人群中的真实发生率常很难确认。由于研究方法、研究人群、诊断标准、处方习惯等不同,目前报道的各国基于普通人群的流行病学数据差异较大,真实发生率可能更高 [1] 。法国和冰岛基于人群的前瞻研究结果显示,普通人群中 DILI 的年发生率分别为 13.9/10 万和 19.1/10 万 [2 - 3] ,而美国、西班牙和瑞典的年发生率均低于 4.0/10 万 [4 - 6] 。在亚洲,韩国普通人群中的 DILI 年发生率约为 12/10 万[7] 。我国估算的年发生率至少为 23.80/10 万,高于其他国家,且呈逐年上升的趋势[1] 。
住院患者中的发生率 :住院患者中的 DILI 发生率约 1% ~ 6%,显著高于普通人群 [1] 。此外,DILI 是不明原因肝损伤的重要病因。因黄疸就诊的患者中,DILI 约占2% ~ 10% [8] ;因急性肝损伤住院的患者中急性 DILI 约占20% [9] 。值得关注的是,DILI 正成为全球急性肝衰竭(ALF)的主要病因,其占比正在逐渐增加[1] 。在美国,约 50% 的ALF 由对乙酰氨基酚(APAP)和其他药物导致[10] 。
|二、引起 DILI 的药物|
据报道可导致肝损伤的药物至少 1 000 种,LiverTox(www.livertox.org)和 Hepatox (www.hepatox.org)网站有详细信息[11 - 12] 。由于原发疾病的流行病学状况、处方和用药习惯、人群异质性等不同,各国或各地区导致肝损伤的药物存在差异。在欧美国家,非甾体类抗炎药(NSAIDs)、抗感染药物(如阿莫西林 - 克拉维酸钾等)、HDS 等是最常见的致 DILI原因[13] 。在亚洲,传统中药(TCM)、抗结核药物、抗感染药物等是最主要病因[14] 。我国引起肝损伤的最常见药物包括TCM/HDS、抗结核药物、抗肿瘤药物和免疫调节剂等。
|三、DILI 分型|
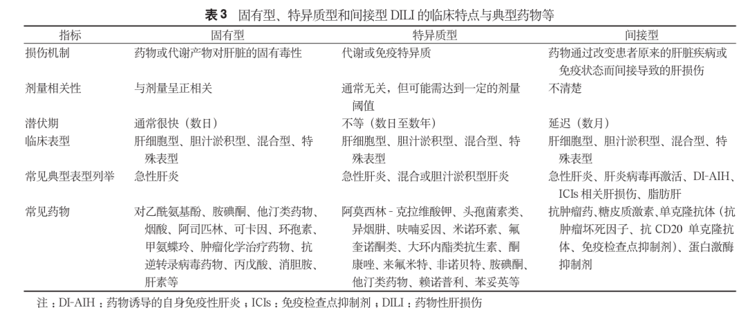
基于发病机制的 DILI 分型 :根据发病机制,DILI 分为固有型、特异质型和间接型 [15] 。三者的临床特点、典型药物等见表 3。尽管多数药物导致的肝损伤以某一特定机制为主,但某些药物可能会以不同的机制造成肝损伤。
基于肝损伤生物化学异常模式的临床分型和 R 值 : R值计算通常是基于首次可获得的异常肝脏生物化学检查结果,可大致反映肝损伤时的生物化学异常模式。根据 R 值,急性 DILI 可分为[16]:(1)肝细胞损伤型 :R ≥ 5 ;(2)胆汁淤积型 :R ≤ 2 ;(3)混合型 :2 < R < 5。发病起始时的 R 值可随着肝损伤的演变而发生变化,病程中动态监测 R 值,有助于更全面地了解和判断肝损伤的演变过程。
推荐意见1:
以疑似 DILI 事件的首次异常肝脏生物化学检查结果计算 R 值, R 值= [ 丙氨酸转氨酶(ALT)实测值 /ALT 的正常值上限(ULN)] / [ 碱性磷酸酶(ALP)实测值/ALP的ULN]。ALT缺失时,可用天冬氨酸转氨酶(AST)取代进行计算。(2,C)
|四、临床表型|
DILI 的临床表型复杂,几乎涵盖已知的所有急性、亚急性、慢性肝损伤类型。轻者仅表现为轻、中度肝酶升高,重者可进展为急性或亚急性肝衰竭(ALF/SALF)。肝细胞损伤型约占 42% ~ 59%,用药后出现 ALT 或 AST 显著升高,类似“急性肝炎”发作,是 DILI 最常见的临床表型 ;以 ALP 和 / 或 γ - 谷氨酰转移酶(GGT)升高为主要表现的胆汁淤积型也是较常见的临床表型,约占 20% ~ 32% ;7% ~ 13% 的急性 DILI 患者可转化为慢性,临床上呈现慢性 DILI 的表现[2 - 3,5,13,17] 。此外,某些药物可导致一些特殊的临床表型[18 - 19] 。
|五、风险因素|
已知的风险因素可归纳为药物相关和宿主相关两大类。尚无充分的证据表明,目前文献报道的药物和宿主相关风险因素可增加全因 DILI 的易感性。然而,对某些特定药物,一些风险因素可能会增加 DILI 易感性[1] 。
(一) 药物相关风险因素
具有潜在肝毒性风险的药物特性 :(1) 剂量和亲脂性 :对固有型 DILI 而言,肝损伤的发生风险与剂量呈正相关。特异质型 DILI(idiosyncratic DILI,IDILI)传统上被认为与剂量无关。然而,一些研究结果提示,IDILI 的发生可能需达到一定的剂量阈值[20 - 21] 。高亲脂性药物可能会增加 IDILI 的发生风险[22] 。高亲脂性(油水分配系数 > 3)和 /或高日剂量(> 100 mg)的药物,即“两因素法则”(RO2),可能与 IDILI 风险增加有关[23] 。(2) 活性代谢产物(RM):体内 RM 形成在 IDILI 发生中可能发挥重要作用。将 RM 纳入 RO2 的新评分模型,可更准确预测 IDILI 的风险和严重程度[23] 。(3)药物影响胆汁酸盐输出泵(BSEP)和线粒体功能:同时影响三磷酸腺苷(ATP)依赖性 BSEP 和线粒体功能的药物诱发 DILI 的风险更高[24] ,如环孢素 A、波生坦、曲格列酮和伊马替尼的肝毒性均与其抑制 BSEP 功能相关[25 - 26] 。
药物相互作用 :一些药物在联合使用时可增加肝毒性。联合用药时的药物相互作用可通过诱导、抑制或底物竞争调节活性代谢物的产生,特别是通过 CYP450 对某些药物的反应,从而影响个体发生 IDILI 的风险[27] 。联合使用 CYP450酶诱导剂卡马西平或苯妥英钠时,可增加丙戊酸的肝毒性风险。同样,利福平作为一种强效的 CYP450 酶诱导剂,与异烟肼联合使用时可增加抗结核治疗时肝毒性风险。
(二) 宿主相关风险因素
非遗传因素 :(1) 年龄 :年龄并非是所有药物引起DILI 的一般风险因素,但可能与特定药物有关。例如,高龄可增加异烟肼、阿莫西林 - 克拉维酸钾、呋喃妥因等药物引起肝损伤的风险[28] 。(2) 性别 :目前尚无充分的证据表明女性对所有药物引起 DILI 的风险更高。但女性对某些特定药物的易感性更高,如米诺环素和呋喃妥英诱导的自身免疫性肝炎(AIH) [29] 。(3) 酒精(乙醇)和妊娠 :目前无证据表明长期饮酒是全因 DILI 的风险因素。但大量饮酒可增加特定药物(如 APAP、异烟肼、甲氨蝶呤和氟烷)的 DILI风险[30] 。由于很少用药, 孕妇发生 DILI 整体少见,四环素是目前已知的唯一可增加妊娠期 DILI 风险的药物[31] 。(4)伴随疾病 :伴随疾病增加 DILI 风险的整体证据有限。现有证据并不支持糖尿病和肥胖会增加全因 DILI 的易感性[5] ,但可能会增加某些特定药物的 DILI 风险,如他莫昔芬和甲氨蝶呤相关的脂肪性肝病[32 - 33] 。
遗传因素 :DILI 的遗传易感性涉及药物代谢酶、药物转运蛋白和人类白细胞抗原系统(HLA)等的基因多态性,可能是 DILI 的重要决定因素。CYP450 的遗传多态性,可能与某些药物的 DILI 风险增加相关 [34 - 35] 。HLA 基因多态性与一些特定药物的 DILI 风险也被报道[1] 。最近的大型全基因组关联研究(GWAS)结果显示,PTPN22 的 rs2476601变异增加了多种药物的 DILI 风险,包括阿莫西林 - 克拉维酸钾、特比萘芬、氟氯西林和氟哌酸等[36] 。需提醒的是,目前报道的与特定药物 DILI 风险增加相关的 HLA 或非 HLA的基因多态性,可能还与某些生理或其他疾病状态相关,在推广到临床应用前尚需进一步验证。
|六、DILI 的诊断和鉴别诊断|
(一)临床表现
DILI 的临床表现无特异性,与其他各种急、慢性肝病类似。急性起病的肝细胞损伤型患者,轻者可无任何症状 ;重者则可出现黄疸,如全身皮肤和 / 或巩膜黄染、尿色加深等,伴或不伴不同程度的乏力、食欲减退、厌油、肝区胀痛及上腹不适等非特异性消化道症状。胆汁淤积明显者可出现黄疸、大便颜色变浅和瘙痒等表现。进展为 ALF/SALF 者则可出现黄疸、凝血功能障碍、腹水、肝性脑病等相关症状。特殊表型患者,可呈现各自不同的临床表现,如药物超敏反应综合征患者可出现发热、皮疹等肝外症状[37] 。
(二)实验室、影像学和组织学检查
1. 实验室检查 :完整的肝脏生物化学检查及诊断阈值 :完整的肝脏生物化学检查包括 :ALT、AST、ALP、GGT、总胆红素(TBil)、直接胆红素(DBil)、白蛋白等。血清ALT、AST、ALP 是可反映肝损伤的指标,结合反映肝脏功能受损的指标如 TBil、白蛋白、凝血酶原时间或国际标准化比值(INR),有助于判断肝损伤严重程度。
诊断急性 DILI 时肝脏生物化学阈值需达到下述标准之一 :(1)ALT ≥ 5×ULN ;(2)ALP ≥ 2×ULN(尤其是伴随 GGT 升高且排除骨骼疾病引起的 ALP 水平升高);(3)ALT ≥ 3×ULN 同时 TBil ≥ 2×ULN [16,19] 。未达上述阈值标准而因果关系评估为药物引起者,可界定为药物性肝脏生物化学异常。需提醒的是,上述肝脏生物化学阈值标准仅适用于急性 DILI 时的诊断,不适用于慢性和特殊表型 DILI 的临床诊断。
排除其他病因的实验室检查 :排除其他常见病因的实验室检查见表 4。
2. 影像学检查 :超声、X 线计算机断层摄影术(CT)或磁共振成像(MRI)是包括 DILI 在内各种肝脏疾病诊断或鉴别诊断中的常用影像学检查手段。所有疑似 DILI 患者应行腹部超声的常规检查进行初步排查。CT/MRI 或超声内镜等常规影像学检查应视患者的具体情况而定,必要时可考虑进行磁共振胰胆管造影(MRCP)或内镜下逆行胰胆管造影术(ERCP)。
3. 组织学检查 :DILI 的组织学表现复杂多样,几乎涵盖了肝脏病理改变的全部范畴。根据受损的靶细胞,如肝细胞、 胆管上皮细胞、肝窦和肝内静脉系统的血管内皮细胞,组织学上可呈现炎症坏死、胆汁淤积、肝细胞脂变及脂肪性肝炎样改变、血管炎及血管病变、不同程度的肝纤维化乃至肝硬化、肝脏肿瘤等各种急、慢性类型的病变。DILI 发生时受损的靶细胞类别在很大程度上决定了其临床表型为常见的肝细胞损伤型、胆汁淤积型、混合型,还是以血管损伤等为表现的特殊临床表型。迄今尚无统一的 DILI 组织学评分系统,DILI 的常见组织病理学类型见附表 1 [38-40] 。
DILI 缺乏特征性组织学改变,因此,病理学提示的损伤类型和严重程度需紧密结合临床表现、用药史、实验室检查等作出 DILI 的诊断。在 DILI 病程的不同阶段进行肝活组织检查,组织学的改变可能不尽相同。此外,对于有基础肝病的患者,组织学改变可与基础肝病重叠,在描述和解读 DILI 组织学表现时应注意区分,以利于更好地做出鉴别诊断。
推荐意见2:
在基线和服药期间的常规监测中,应开展完整的肝脏生物化学检查,至少包括 :ALT、AST、ALP、GGT、TBil、DBil、白蛋白,必要时应加测凝血酶原时间或INR。(3,B)
推荐意见3:
诊断急性 DILI 时,肝脏生物化学阈值 需 达 到 下 列 3 个 标 准 之 一 :(1)ALT ≥ 5×ULN ;(2)ALP ≥ 2×ULN(尤其是伴随 GGT 升高且排除骨骼疾病引起的 ALP 水平升高);(3)ALT ≥ 3×ULN 同时TBil ≥ 2×ULN。(4,B)
推荐意见4:
疑似 DILI 患者应常规行腹部超声进行初步排查。其他影像学手段 CT/MRI、MRCP/ERCP 视患者的具体情况而定。(3,B)
(三)诊断和鉴别诊断流程
1. 疑似 DILI 患者的发现 :完整肝脏生物化学检查的定期监测是及时发现疑似 DILI 患者的重要措施,尤其是对于服用已知具有肝毒性药物的患者,或 DILI 的高风险人群。出现下述情况,临床上应怀疑 DILI 的可能性 :基线肝酶正常的患者,用药后出现 ALT/AST、ALP、TBil 等显著升高达到诊断急性 DILI 时的肝脏生物化学阈值者 ;有基础肝病基线肝酶异常的患者,用药后出现肝酶较可获得的基线平均水平升高超过 1 倍或反映肝脏功能受损的指标显著恶化而无法用基础肝病解释者 ;用药后出现明显肝病相关症状者 ;不明原因肝损伤或肝病,尤其是已排除了其他常见病因者。
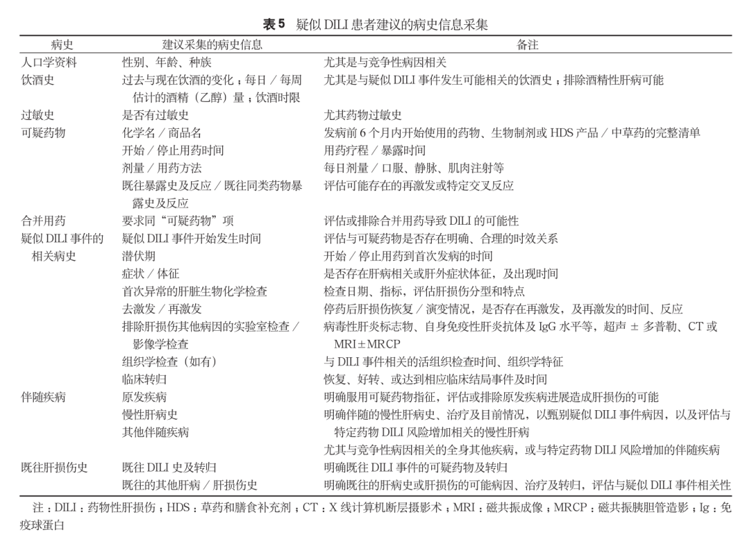
2. 病史采集 :详细、完整的包括可疑药物应用史在内的病史采集对评估因果关系,最终建立 DILI 诊断至关重要。准确的可疑药物暴露史、DILI 事件的发生和演变以及与药物暴露或停药的时效关系、既往肝损伤或肝病史、用于排除其他肝损伤病因的实验室检查等病程信息是关键。通常,DILI 事件发生于暴露某一特定可疑药物的 6 个月内,但也有例外。对所有疑似 DILI 患者,至少需采集的病史信息见表 5。
推荐意见5:
下述情况应怀疑 DILI 的可能 :用药后出现 ALT、AST、ALP、TBil 显著升高 ;基线肝酶异常者,用药后出现肝酶较可获得的基线平均水平升高超过 1 倍而无法用基础肝病解释者 ;用药后出现明显非特异性肝病相关症状者 ;不明原因肝损伤或肝病,尤其是已排除了其他常见病因者。药物暴露史不明确者应详细追问并明确是否存在可疑药物或化学毒物暴露史。(5,B)
推荐意见6:
疑似 DILI 患者,建立诊断或进行因果关系评估至少需采集的病史信息包括 :(1)可疑药物信息及开始和停止用药时间 ;(2)可疑药物和 / 或同类药物的既往暴露史及反应 ;(3)其他合并用药信息及反应 ;(4)疑似 DILI 事件的起病时间、预后、去激发的反应等 ;(5)伴随疾病和基础肝病或既往肝损伤史;(6)排除肝损伤其他病因。(4,B)
3. 诊断原则和鉴别诊断 :诊断原则 :由于缺乏特异性的诊断生物标志物,DILI 的诊断目前仍是基于详细病史采集、临床症状和体征、血清生物化学、影像学和组织学等的排他性策略。根据药品不良反应 / 事件关联性评价的原则,建立诊断最终很大程度上依赖于 :(1)药物暴露或停药与肝脏生物化学的改变有明确、合理的时效关系 ;(2)肝损伤的临床和 / 或病理表现(型)与可疑药物已知的肝毒性一致 ;(3)停药或减少剂量后肝损伤显著改善或恢复正常 ;(4)再次用药后肝损伤再次出现 ;(5)排除了肝损伤的其他病因和基础肝病的活动或复发,且无法用其他合并用药 / 治疗手段、原发疾病进展来解释。
鉴别诊断 :疑似 DILI 患者排除其他病因的鉴别诊断策略,可根据肝损伤的临床类型或表型,优先排查表现为相同肝损伤类型的其他常见肝病,DILI 的诊断和鉴别诊断流程见图 1。必要时,应考虑肝活组织检查以获得利于鉴别诊断的重要信息。
尽管多数情况下无法仅依靠组织学独立做出DILI的诊断,但肝活组织检查可提供肝损伤组织学类型、范围及严重程度的大量信息,在鉴别诊断时具有重要价值。最近的研究指出,肝活组织检查可显著影响 Roussel Uclaf 因果关系评估量表(Roussel - Uclaf causality assessment method,RUCAM) 的评分[41] 。下述情况时建议进行肝活组织检查 [42]:其他竞争性病因无法完全排除,尤其是 AIH 仍无法排除而且考虑采用免疫抑制治疗 ;停用可疑药物后,如果肝脏生物化学指标持续升高或有肝功能恶化的征象 ;停用可疑药物后,肝细胞损伤型患者的 ALT 峰值水平在 30 ~ 60 d 未下降 > 50%,或胆汁淤积型患者的 ALP 峰值水平在 180 d 内未下降 > 50% ;如果肝脏生物化学指标异常持续超过 180 d,临床怀疑存在慢性肝病和慢性 DILI 者 ;疑似慢性肝病基础上的 DILI,病因无法甄别者 ;以及肝移植、骨髓移植等器官移植后出现的肝损伤。
推荐意见7:
疑似肝细胞损伤型或混合型者,可首先排查 ALT 显著升高的常见病因 :(1)急性甲型、乙型、丙型、戊型等各种病毒性肝炎需常规排除;(2)AIH 需常规排除;(3)非嗜肝病毒感染(CMV、EBV 等)、缺血性肝损伤、急性布 - 加综合征和威尔逊病等少见病因,视患者具体情况选择排查。(4,B)
推荐意见8:
疑似胆汁淤积型者,可首先排查 ALP/GGT 显著升高的常见病因 :(1)排除胆道疾病或病变,可选择常规影像学检查;(2)排除原发性胆汁性胆管炎(PBC);(3)排除胆总管结石、PSC 或胰胆管恶性肿瘤等,可行ERCP 或 MRCP,视患者具体情况选择。(4,B)
推荐意见9:
下述情况建议肝活组织检查 :(1)其他竞争性病因无法排除,尤其是 AIH 仍无法排除 ;(2)停用可疑药物后,肝酶仍持续升高者 ;或肝细胞损伤型患者的 ALT峰值在发病后的 30 ~ 60 d,胆汁淤积型患者的 ALP 峰值在180 d 内,未下降 > 50% 者 ;(3)持续肝酶升高超过 180d,怀疑存在慢性肝病和慢性 DILI 者 ;(4)疑似慢性肝病基础上的 DILI,病因无法甄别者 ;(5)肝移植、骨髓移植等器官移植后出现的肝损伤。(4,B)
4. 因果关系评估 :因果关系评估是界定肝损伤是否由药物引起,建立 DILI 诊断的关键。尽管已报道有多种方法用于包括 DILI 在内的药物不良反应因果关系评估,但非肝脏特异性评估方法的诊断价值有限[43 - 44] 。
RUCAM :RUCAM 因果关系评估量表包括 7 个部分评分,见附表 2 [45] 。2016 年,该量表进行了更新[46] ,但更新后的量表尚未经广泛的验证。尽管存在某些评分标准的界定含糊和可靠性较低等缺陷,但 RUCAM 可对疑似患者提供系统性、框架性评估指导意见,是所有 DILI 因果关系评估方法中应用最广泛的工具[16,19,42,47] 。需注意的是,RUCAM不应成为诊断 DILI 的唯一依据,在一些临床场景中,其可靠性可能会降低,机械应用可能会造成误诊或漏诊,如TCM/HDS - DILI、多种可疑药物导致的 DILI、伴随基础肝病的 DILI、新药临床试验中肝毒性的评价等,此时应结合其他工具如专家意见进行综合评估。
电子因果关系评估方法(RECAM):最近报道的基于证据更新的 RECAM,其诊断效能和 RUCAM 类似,但与专家意见的总体一致性更好,对检测极端诊断类别(极可能 / 高度可能 ;不可能 / 排除)DILI 患者时的灵敏度更高[48] 。尽管如此,该方法尚需外部验证。
专家意见 :专家意见是重要的 DILI 因果关系评估方法之一。对疑似 DILI 的个体患者,专家意见是在综合考虑所有目前已知的相关信息后做出的专业判断,其优势是可进行更细致深入的鉴别诊断,有助于考虑到不同的或少见的 DILI 特殊表型。DILIN 开展的前瞻研究采用结构性专家意见(SEOP)进行因果关系评估[49] 。尽管 SEOP 可克服RUCAM 量表的一些缺陷,但该方法尚未经外部验证,且流程复杂,不适合在临床实践中常规应用。在开展 DILI 相关研究、RUCAM 量表不适用或可靠性显著降低、新药临床试验等场景时可考虑应用。因果关系评估标准可参照下述标准 :明确 :可能性> 95% ;极可能 :可能性 75% ~ 95% ;很可能 :可能性 50% ~ 74% ;可能 :可能性 25% ~ 49% ;不太可能 :可能性< 25% [49] 。
5. 再激发:再激发阳性被定义为暴露后再次引起肝损伤,且 ALT > 3×ULN [19] 。实践中,多数的再激发事件是无意的或认为药物对原发疾病的治疗至关重要。再激发阳性是疑似DILI 事件中因果关系的最有力证据,有助于明确诊断,但是,再激发具有潜在的严重后果,可能会导致快速、更严重的再次肝损伤甚至 ALF,尤其是首次的药物暴露已导致严重肝损伤,如符合海氏法则(Hy's law),或者由免疫反应或免疫介导为基础的肝损伤患者。因此,除了药物对挽救患者生命可能有益且无其他替代治疗方案,不建议对 DILI 患者进行再激发,避免患者再次暴露于相同的可疑药物,尤其是非必需的药物。
6. 标准的诊断格式 :完整的 DILI 诊断应包括诊断名称、临床类型、病程、RUCAM 评分结果或专家意见评估结果、严重程度分级。诊断举例 :
药物性肝损伤,肝细胞损伤型,急性,RUCAM 9 分(极可能),严重程度 3 级。
药物性肝损伤,胆汁淤积型,慢性,RUCAM 7 分(很可能),严重程度 2 级。
药物性肝损伤,肝细胞损伤型,急性,RUCAM 4 分(可能),专家意见 :极可能,严重程度 3 级。
推荐意见10:
推荐 RUCAM 量表作为因果关系评估的主要方法。在疑似两种或多种可疑药物导致的肝损伤、疑似TCM/HDS-DILI、疑似慢性肝病基础上的 DILI、新药临床试验中肝毒性评价等场景中,建议结合专家意见进行因果关系评估。(3,B)
推荐意见11:
强烈建议临床医生提醒患者避免再次暴露于相同可疑药物,尤其初次暴露导致了较为严重的肝损伤。(4,A)
|七、DILI 的严重程度评估和预后|
(一)严重程度评估
急性 DILI 诊断建立后,需对其严重程度进行评估,可按以下国际 DILI 专家工作组标准 :
1 级(轻度):ALT ≥ 5×ULN 或 ALP ≥ 2×ULN 且TBil < 2×ULN ;
2 级(中度):ALT ≥ 5×ULN 或 ALP ≥ 2×ULN 且TBil ≥ 2×ULN,或有症状性肝炎 ;
3 级(重度):ALT ≥ 5×ULN 或 ALP ≥ 2×ULN 且TBil ≥ 2×ULN,或有症状性肝炎并达到下述任何 1 项 :
-INR ≥ 1.5,
- 腹水和 / 或肝性脑病,病程 < 26 周,且无肝硬化,
-DILI 导致的其他器官功能衰竭 ;
4 级(致命):因 DILI 死亡,或需接受肝移植才能生存。
(二)预后、自然史和随访
多数急性 DILI 患者在停用可疑药物后的 6 个月内肝损伤可恢复正常,预后良好。然而,少数患者可出现病情重症化或恶化,进展为 ALF/SALF 需接受肝移植治疗,甚至导致死亡等致死性不良临床结局。约 10% 符合海氏法则的案例可进展为 ALF,这已得到至少 2 个大型队列研究的验证[5,50] 。基于病因和昏迷严重程度的 ALFSG 模型被报道可预测 ALF 的自发生存率[51] 。由于研究设计、研究方法、研究人群等的不同,各国报道的致死性不良临床结局的患者比例各异。最近开发并经验证的包含了终末期肝病模型(MELD)评分、血清白蛋白和 Charlson 合并症指数(Charlson comorbidity index)为参数的模型,可能有助于预测 DILI 患者的 6 个月死亡风险[52] 。此外,部分患者在急性 DILI 事件后可呈现慢性化表现,最终转化为慢性肝损伤,成为其临床结局。
因此,对所有急性 DILI 患者,应坚持随访到肝损伤恢复或达到相应的临床结局事件(如转化为慢性肝损伤、急性肝衰竭、接受肝移植、死亡等)。
推荐意见12:
海氏法则可用于临床试验中评估新药潜在的严重肝毒性,有助于临床医生及早识别具有 ALF 发生风险的 DILI 患者。(3,B)
推荐意见13:
对所有急性 DILI 患者,应坚持随访到肝损伤恢复正常或达到相应的临床结局事件,如转化为慢性肝损伤、急性肝衰竭、接受肝移植、死亡等。(4,C)
|八、慢性和特殊表型 DILI|
(一)急性 DILI 后的慢性化和延迟恢复
7% ~ 13% 的患者在急性 DILI 事件后的 6 个月或 1 年,肝脏生物化学指标仍未恢复至正常或基线水平,提示急性肝损伤可能转化为慢性或肝损伤延迟恢复。高龄、血脂异常和急性发作时的严重程度,可能是肝损伤慢性化或延迟恢复的风险因素,而急性 DILI 发生后第 2 个月较高的 TBil 和ALP 水平,以及 BNR - 6 模型,可能有助于预测肝损伤的慢性化或延迟恢复风险[19,53 - 54] 。此外,现有证据提示,胆汁淤积型 DILI 患者肝损伤慢性化或延迟恢复的风险更高,可能需要更长的时间恢复[13,55] 。而且,长期的胆汁淤积,小叶间胆管的进行性减少可导致预后较差的胆管消失综合征[56] 。
(二)慢性 DILI
药物导致的存在慢性肝脏炎症、肝纤维化、肝硬化或门静脉高压等的实验室、影像学和组织学证据的慢性肝损伤,是慢性 DILI 的临床诊断依据。临床上的慢性 DILI,有的是由急性 DILI 后的慢性化演变而来,有的则是药物导致的一些特殊临床表型,如药物相关脂肪性肝病、药物导致的肝纤维化 / 肝硬化、结节性再生性增生、药物诱导的自身免疫样肝炎(drug - induced autoimmune - like hepatitis,DI -ALH)、肝紫癜病等。慢性 DILI 的部分患者,即使已停用了可疑药物,仍可能进展为不同程度的肝纤维化甚至肝硬化,成为隐源性肝硬化的重要病因。临床上的部分病例可能以不明原因慢性肝损伤 / 慢性肝炎甚至肝硬化首诊。对慢性DILI 患者的管理,应和其他慢性肝病一样进行长期随访并定期评估其进展风险。瞬时弹性成像技术如 Fibro - scan 和Fibro - touch 等无创诊断技术是否适合慢性 DILI 的管理尚需研究,但实践中可考虑作为一种辅助手段定期评估患者的肝纤维化进展。
推荐意见14:
急性 DILI 后的 6 个月肝损伤仍未恢复,提示损伤延迟恢复或慢性化的风险增加。慢性化应被视为急性 DILI 的临床结局之一。胆汁淤积型患者的慢性化或延迟恢复的风险更高。(3,B)
推荐意见15:
慢性 DILI,以药物导致的存在慢性肝脏炎症、肝纤维化、肝硬化或门静脉高压等的实验室、影像学和组织学证据,作为临床诊断依据,包括急性 DILI 后的慢性化和某些特殊表型。(4,B)
推荐意见16:
肝脏瞬时弹性成像等无创诊断技术可作为辅助手段定期评估慢性 DILI 患者的肝纤维化进展。(4,C)
(三)特殊表型 DILI
尽管药物导致的特殊临床表型少见,但临床医生在排除了肝损伤特殊表型的常见其他病因后,应考虑到药物因素的可能性。DILI 常见的特殊表型见表 6。
文献中描述伴随自身免疫特征 DILI 的相关术语不尽相同,如 DILI 伴随自身免疫特征 (drug - induced liver injury with autoimmune features)、DI - ALH 等,最常用的是药物诱导的自身免疫性肝炎(drug - induced autoimmune hepatitis,DI - AIH)。不同的术语是否代表了不同的亚型和不同的预后,目前尚不清楚,根据最新的国际共识会议,倾向于使用DI - ALH。由于具有类似的临床特征和实验室检查,DI - ALH 与 AIH 的鉴别诊断是实践中的难点,多数情况下即使通过肝穿刺可能也无法直接区分。不同于 AIH,多数DI - ALH 患者在停用糖皮质激素或免疫抑制治疗后的长期随访中很少或几乎不会复发[57 - 58] ,此病程特点是增加 DI - ALH诊断权重的关键信息,尤其对于有经典药物暴露史的患者。在伴随自身免疫特征 DILI 的少数患者,药物可能是启动自身免疫性损伤的触发因素,起到“扳机效应”,患者即使停用可疑药物,后续的自然病程与 AIH 一致。因此,对伴随自身免疫特征的 DILI 患者需长期随访,且应采用标准化的自身抗体检测方法进行检测,如间接免疫荧光法,以避免假阳性和假阴性结果对诊断和管理上的影响。需注意的是,AIH 基础上的 DILI,临床上也表现为肝损伤伴随自身免疫特征,但其属于慢性肝病基础上的 DILI 范畴,损伤机制多数情况下不同于间接型的 DI - ALH,应注意鉴别。
在国内,服用含吡咯里西啶类生物碱(pyrrolizidine alkaloid,PA)的植物,如土三七,所致的血管性肝脏疾病肝窦阻塞综合征(HSOS)或肝小静脉闭塞病(HVOD)不少见 [59] 。PA - HSOS 目前诊断多采用“南京标准” [60] ,即 :有明确服用含 PA 植物史且排除了其他已知病因,通过病理确诊或符合以下 3 项:(1)腹胀和 / 或肝区疼痛、肝大和腹水;(2)血清总胆红素升高或其他肝脏生物化学异常 ;(3)典型的增强 CT 或 MRI 表现,如肝肿大、肝脏“地图状”、“花斑样”强化等。如在患者血液中检测到 PA 的代谢产物吡咯蛋白加合物,具有溯源性诊断意义。抗凝(低分子肝素和 /或华法林) - 经颈静脉肝内门体分流术(TIPS)阶梯治疗是目前推荐的标准治疗策略[60] ,得到了多项回顾性研究的证实,基于 2 周抗凝治疗应答的“鼓楼严重度分级系统”可能有助于个体化治疗[61] ,但仍需高质量前瞻性研究证实。骨髓造血干细胞移植后大剂量化疗药物预处理、实体瘤化学治疗、器官移植术后应用免疫抑制剂等,也是造成 HSOS(HSCT -HSOS)的重要原因,其诊断可参照 Baltimore 或改良 Seattle标准,去纤肽是目前推荐的治疗方法[62 - 64] 。
推荐意见17:
伴随自身免疫特征的 DILI 患者,建议肝活组织检查并需长期随访。(2,B)撤用糖皮质激素后应密切监测,如无复发,可增加 DI-ALH 诊断权重。(3,B)
推荐意见18:
吡咯里西啶类生物碱诱导的肝窦阻塞综合征(PA-HSOS)的诊断可采用“南京标准”,抗凝 -TIPS阶梯治疗是目前推荐的有效治疗策略。(2,B)
推荐意见19:
骨髓造血干细胞移植后大剂量化学治疗药物预处理、实体瘤化学治疗、器官移植术后应用免疫抑制剂等导致的HSOS,可参照Baltimore或改良Seattle标准诊断,有条件时,可选择去纤肽治疗。(4,C)
慢性肝病基础上的DILI
随着非酒精性脂肪性肝病(NAFLD)的全球高发病率以及我国庞大的 HBV 感染和 NAFLD 基础人群,慢性肝病基础上的急性 DILI 事件并不少见。美国约 10% 的 DILI 患者伴随基础肝病,而我国则高达 23% [13] 。尽管有研究提示,合并的慢性乙型和 / 或丙型肝炎可能增加获得性免疫缺陷综合征患者接受高效抗逆转录病毒治疗(HAART)或结核病患者接受抗结核治疗的 DILI 风险,但研究中存在诸多混杂因素,无法区分肝损伤的真正病因[65 - 67] 。同样,一些研究者认为,NAFLD 可能会增加全因 DILI 的风险[68 - 71] ,但在包括NAFLD 的慢性肝病人群中,他汀类药物的 DILI 风险并未增加[72 - 74] 。因此,目前尚无充分证据表明,伴随的基础肝病可增加全因 DILI 的风险。一些药物在这一群体中的肝毒性风险增加,可能与特定的药物或基础肝病导致的肝脏功能受损有关,尤其是后者。如,在 Child - Pugh B 级和 C 级肝硬化失代偿患者中,用于治疗丙型肝炎的蛋白酶抑制剂和用于治疗 PBC 的奥贝胆酸的肝毒性显著增加[75 - 76] 。失代偿期肝硬化可能会影响药物的肝脏代谢以及发生急性肝损伤后的肝细胞再生,在此基础上发生急性 DILI 事件后重症化或需更长时间恢复的风险增大,现有的一些证据支持此观点[66,77 - 79] 。因此,对于已有证据表明伴随的基础肝病很可能会增加 DILI 风险的药物,尤其是肝硬化失代偿期患者,在处方相关药物时应极其谨慎,充分评估可能的获益 / 风险后做出决策。
在慢性肝病基础上诊断 DILI 具有很大的挑战,其难度在于如何鉴别肝损伤的真正病因。在该人群中建立 DILI 的诊断应谨慎,尽管实践中可能存在包括 DILI 在内的 2 种或多种病因,但疑似 DILI 患者至少需排除其他更常见的病因、基础肝病的活动或复发等因素。RUCAM 量表在该人群中的可靠性可能降低,结合专家意见,可有助于在获得关于可疑药物、肝损伤和基础肝病的详细信息后做出综合判断。
伴随基础肝病的 DILI 患者 6 个月内的死亡风险增加[52] ,因此,谨慎处方潜在肝毒性药物、密切监测、早期识别是控制其风险的主要措施。确需使用潜在肝毒性药物者,应在治疗前进行完整的肝脏生物化学检查,治疗期间的监测频率可根据风险大小制定或调整。基线肝酶异常的患者,作为DILI 的潜在信号,监测中如发现用药后肝酶较可获得的平均基线水平升高一倍,或达到诊断急性 DILI 时的肝脏生物化学阈值时,应怀疑 DILI 的可能性,此时,建议排查其他的肝损伤病因并评估是否存在基础肝病的活动或复发,以便及早识别和发现 DILI。
推荐意见20:
伴随基础慢性肝病,尤其是肝脏功能严重受损的患者,在处方潜在肝毒性药物前,应进行获益 / 风险评估,治疗中应根据风险大小制定并调整监测策略。(5,C)建立诊断时应排除其他病因和基础肝病的复发或活动。(4,B)
药物导致的肝炎病毒再激活
在我国,由于存在大量 HBV 感染或携带的基础人群,药物导致的肝炎病毒再激活多见于乙型肝炎病毒再激活(HBV reactivation,HBVr)。其发生是因为一些风险药物如免疫抑制剂、高剂量糖皮质激素、细胞毒性化学治疗药物、抗 CD20 单克隆抗体和抗肿瘤坏死因子(TNF)药物等改变了 HBV 感染或携带者原来的肝脏和免疫状态,导致病毒复制增加,发生免疫介导的肝损伤。临床上可出现伴或不伴黄疸的 ALT 水平显著升高,HBV DNA 转阳或载量较暴露于风险药物前明显增高,严重者可导致 ALF 甚至死亡。
导致 HBVr 的常见药物包括抗代谢药物、免疫调节剂、糖皮质激素、小分子抑制剂、生物抗体、化学治疗药物等。根据导致 HBVr 的风险不同,将药物分为高、中、低和不确定风险 4 个不同等级,见表 7 [80] 。
由于可导致严重临床结局,而且一旦出现 HBVr ,通常会中断免疫抑制治疗(如化学治疗),从而延误原发疾病的治疗。因此,所有使用免疫抑制剂或其他相关风险药物的患者治疗前均应常规筛查 HBsAg 和抗 - HBc,若为阳性,则进一步检测 HBV DNA [81] 。具有 HBV 感染或携带血清学证据(HBsAg 阳性或抗 - HBc 阳性)的患者,如(1)因多种血液系统肿瘤和实体肿瘤接受化学药物治疗 ;(2)因各种自身免疫性疾病接受免疫抑制剂治疗 ;(3)接受实体器官移植或造血干细胞移植,均应被视为 HBVr 的风险人群进行管理。
对不同风险的药物和患者进行分层管理可有效降低HBVr 的发生。HBVr 高、中风险患者,建议在接受相关风险药物治疗前给予预防性抗病毒治疗,首选强效高耐药屏障的核苷(酸)类似物(NAs)恩替卡韦(ETV)、替诺福韦酯(TDF)、丙酚替诺福韦(TAF)或艾米替诺福韦(TMF) [82-83] 。不建议首选拉米夫定,以免增加耐药风险。对既往接受过拉米夫定治疗的患者,优选 TDF、TAF 或 TMF,不建议使用ETV。HBVr 低风险患者,不建议常规预防性抗病毒治疗,但应在治疗期间每 1 ~ 3 个月监测 ALT、HBV 感染血清标志物(HBsAg、抗 - HBc)及 HBV DNA 检测,对监测中出现 HBVr 征象者,应及时给予抗病毒治疗。若无法进行密切监测,即使再激活风险较低,也应预防性抗病毒治疗。当 HBVr 风险不确定时,是否预防性抗病毒治疗需要临床医师综合判断[84] 。
通常,在化学治疗和免疫抑制剂治疗结束后,应继续抗病毒治疗 6 ~ 12 个月。但对应用 B 细胞单克隆抗体或进行造血干细胞移植患者,在免疫抑制治疗结束后应继续使用 NAs 至少 18 个月方可考虑停药。NAs 停用可能会出现HBV 复发,因此,停药应在肝病专业医生的指导下进行,停止抗病毒治疗后应继续随访 12 个月,其间每 1 ~ 3 个月监测 HBV DNA 和肝脏生物化学[84] 。
推荐意见21:
开始免疫抑制治疗前或接受导致 HBVr有风险的药物前,应常规筛查 HBsAg 和抗 -HBc,若为阳性,进一步检测 HBV DNA。(1,A)
推荐意见22:
HBVr 中 - 高风险者应予预防性抗病毒治疗。低风险者无需常规预防性抗病毒治疗,但治疗期间应严密监测。若无法密切监测,应预防性抗病毒治疗。(2,A)
推荐意见23:
乙型肝炎抗病毒治疗首选强效高耐药屏障的 NAs :ETV、TDF、TAF 和 TMF。(1,A)
推荐意见24:
在化学和免疫抑制剂治疗结束后,应继续抗病毒治疗 6 ~ 12 个月。应用 B 细胞单克隆抗体或造血干细胞移植患者,在免疫抑制治疗结束后应继续抗病毒治疗至少 18 个月。停用抗病毒药应在肝病专科医生指导下进行,停药后应随访 12 个月,其间每 1 ~ 3 个月监测 HBV DNA和肝脏生物化学指标。(4,C)
DILI 的常见病因
草药和膳食补充剂
流行病学 :由于缺乏高质量流行病学数据,草药和膳食补充剂导致肝损伤 (HDS - DILI)的确切发生率目前尚不清楚。然而,HDS - DILI 正在全球范围内快速增加,已成为学术界、监管部门重点关注的问题。美国 HDS - DILI 的占比已快速上升为约 20%,排名第二[85] 。在欧洲和拉丁美洲, 其占比为 8% ~ 16% [3,86- 87] 。东亚与欧美国家的 HDS - DILI 病因存在显著差异,欧美国家大多与膳食补充剂相关,尤其是用于健美塑身的膳食补充剂,东亚国家包括我国主要与草药有关(herbal medicines induced liver injury,HILI) [47] 。
在亚洲,传统治疗药物具有悠久的应用历史并广泛用于各类疾病的预防和治疗。由于很多患者存在草药“天然无毒”的错误认识,对草药的肝损伤风险常缺乏警惕,由此导致的肝损伤也构成了亚洲国家 DILI 的主要病因之一。韩国 27.5%的 DILI 患者由草药(herbal medicines,HMs)引起 [7] ,日本约 9% 和 6% 的 DILI 患者分别由膳食补充剂和草药导致[88] ,新加坡的报道其占比甚至高达 71% [89] ,而我国多数研究报道的占比约为 20% ~ 30% [90-91] 。在我国,据报道可能引起肝损伤的有何首乌、雷公藤、黄药子、补骨脂、千里光、淫羊藿、菊三七等 HMs 及其汤剂或成药,见附表 3。
监管措施 :多数国家对 HDS 产品的监管相对宽松,未将其纳入严格的药品注册监管体系,如欧美国家多将 HDS 产品作为膳食补充剂管理。我国的 HMs 包括中药材、中药饮片、中药提取物、中药配方颗粒、中成药,也包括民间习用药材及含有中药组分的保健食品、食品等,对其监管要求也不尽相同,既有按药品审批管理的中成药等产品,按保健食品审批管理的含有中药组分的产品,也包括按农产品管理的中药材、地区性民间习用药材等产品,以及民间自采自用的草药等。不同管理类别的 HMs 产品的质量控制及安全性评价要求存在明显差别,这些现状给 HILI 的防范、临床评价与管理带来很大困难与挑战,也是目前全球范围内包括 HILI 在内的 HDS - DILI 快速增加的主要原因之一。
风险因素 :整体上,HILI 的风险因素与化学药、生物制品等其他药物导致 DILI 的风险因素类似,包括药物相关和宿主相关的风险因素。然而,一些 HILI 特有的相关风险因素可能是造成肝损伤的原因[92 - 99] 。(1)产品质量 :如同一HMs 来自不同产地可致成分差异继而增加肝毒性风险(如何首乌)、炮制处理过程不当等 ;(2)同名异物、药品伪品误用、混用或掺假 ;(3)环境污染 :如药材种植过程中的农药残留、土壤和水源的重金属与化肥等的污染 ;(4)组方配伍不合理或存在配伍禁忌 ;(5)不合理用药 :方不对证、超适应证、超剂量、重复用药、超疗程等,尤其是中成药与中草药饮片、中成药与中成药间重复用药可导致单味药剂量增加,从而增加 HILI 风险。多数中成药和汤剂多为复方,成分不一,因此,其成分极为复杂而且不同成分间的药物相互作用等多不明确,这也是造成包括 HILI 风险在内的中草药不良反应的重要原因之一。此外,在我国,中药常与化学药、生物制品联合使用,或与含有中药组分的保健食品、食品等同时使用。这些中药 - 化学药之间、中药 - 保健食品之间的相互作用非常复杂,可能通过改变药用成分的吸收、分布、代谢和排泄引起全身药代动力学变化,导致包括肝肾毒性等不良反应[96] 。
临床表型和临床诊断 :多数 HDS - DILI 或 HILI 的临床表型呈现出以 ALT 显著升高为主要表现的肝细胞损伤型,但有些 HDS 产品或 HMs 也可导致胆汁淤积型或混合型肝损伤,甚至一些特殊临床表型,如 PA - HSOS。最近的报道提示,HDS - DILI 的肝损伤更严重,具有更高的死亡 / 肝移植风险[86] 。此研究结果与美国报道的近 20 年来药物引起的ALF 成人患者的可疑药物、临床特征和临床结局的长期趋势一致,在美国,DI - ALF 的病因正发生显著变化,HDS 导致的 ALF 显著增加且预后更差,而抗生素和其他病因导致的 ALF 则显著减少[100] 。这些信息都提示了 HDS - DILI 可导致严重的临床结局,已成为一个全球性的问题。
诊断原则同其他药物导致的 DILI,也为排他性诊断策略。询问到可疑 HMs 或 HDS 产品应用史是建立诊断的基础[85] ,然而,多数患者因认为该类产品“天然无毒”,通常并不会主动告知医生这些产品的应用史。因此,科学的宣教,医生的主动询问可鼓励患者提供相应产品的应用史,这对正确建立 HDS - DILI 或 HILI 诊断极为关键[42] 。RUCAM 量表虽被推荐用于 DILI 的因果关系评估,但其并非专门针对HDS - DILI或HILI而开发。由于HDS或HMs成分多较复杂、可能含有说明书中未标识的成分、部分 HDS 或 HMs 产品的说明书缺乏关于包括肝毒性在内的不良反应警示、常与其他药物联合应用等现状,使得临床上通常很难界定到底哪些HDS 或 HMs 成分与肝损伤有关,哪些中草药配伍后毒性增强。因此,对于疑似 HDS - DILI 或 HILI 患者的因果关系评估,RUCAM 量表的可靠性可能会降低[42] 。证据整合链方法[101]强调了排除肝损伤时的化学药联合应用、可疑中草药的溯源,理论上有助于 HDS - DILI 或 HILI 的界定。但临床实践场景中广泛的中药 - 化学药、中药 - 保健食品等联合应用现状,多数的中草药成分复杂难以溯源,基源鉴定、排除伪品、明确并检测相关特征代谢物或特异生物标志物等对多数的中草药而言仍是当前无法解决的难题。因此,该方法在临床实践中的诊断效能和可操作性尚需进一步评估、验证[47] 。RUCAM 量表结合专家意见可能是当前建立 HDS - DILI 或HILI 诊断具有可操作性的因果关系评估方法[42,47] ,专家意见可根据所有已获得的信息进行综合判断,再激发阳性、出现与特定 HMs 已知的肝损伤典型特征或表型、去激发后肝损伤显著改善,可增加诊断的权重。
风险管理 :风险管理的整体策略和措施同 DILI。HILI特有的风险措施包括 :(1)明确中药材、中药饮片及辅料的成分,明确其物质基础,规范其来源和质量控制标准,对相关风险物质进行含量限定是风险防范的首要措施 ;(2)确定组方配伍合理性,避免配伍禁忌或不合理配伍 ;(3)避免方不对证、超适应证、超剂量、超疗程等不合理使用;(4)避免不必要的联合用药,尤其避免不同 HMs 联合、重复使用而导致具有潜在肝毒性的单味药剂量增加 ;(5)需使用含已知具有肝毒性成分 HMs 制剂的患者,单独或联合使用其他HMs、HDS产品、化学药前,应评估整体的获益/风险;(6)加强科学宣教及用药指导,避免民众自行采集、服用中草药。
推荐意见25:
应避免药不对证(症) 、超常规剂量或疗程、药物配伍不当、不必要的联合 / 重复使用而导致具有潜在肝毒性单味药剂量增加等可能增加 HILI 风险的不合理用药。加强科学宣教,避免民众自行采集、购买、服用中草药,尤其是非食药同源的中草药。(4,C)
推荐意见26:
疑似 HILI/HDS-DILI 患者,应加强中草药应用史的详细调查,医生应主动询问或鼓励患者告知相关中草药或 HDS 产品的暴露史。(4,B)
推荐意见27:
确需使用含已知肝毒性成分中草药制剂的患者,或既往有 HILI 史的患者,应在治疗前评估获益与风险,并在治疗中严密监测。(5,C)
推荐意见28:
疑似 HILI 或 HDS-DILI 患者,建议采用RUCAM 量表结合专家意见进行因果关系评估。(4,B)
推荐意见29:
联合使用其他中草药、HDS 产品和化学药的疑似 HILI 或 HDS-DILI 患者,在甄别病因时,如再激发阳性、出现与特定中草药已知的肝损伤典型特征或表型、去激发后肝损伤显著改善等,可增加特定中草药肝损伤诊断时的权重。(5,B)
抗结核药物
流行病学 :与西方国家相比,亚洲国家结核病的发病率更高,因此,抗结核药物性肝损伤(anti - tuberculosis drug - induced liver injury,AT - DILI)的高发生率构成了亚洲国家 DILI 的另一特点,中国 AT - DILI 发生率 9.5% ~ 10.6%,印度 3.8% ~ 10.0% [102] 。在中国,AT - DILI 占被调查 DILI人群的比例高达 22.0% ~ 31.3% [91] 。因此,AT - DILI 是亚洲国家 DILI 的最常见原因,也是导致 ALF 和慢加急性肝衰竭(ACLF)的常见原因[14,103] 。常用的一线抗结核药物中,异烟肼、利福平和吡嗪酰胺都具有较强的肝毒性,乙胺丁醇也报道了明显肝毒性的病例,部分二线药物如乙硫异烟胺、丙硫异烟胺、对氨基水杨酸等也都有较强的肝毒性。
风险因素 :目前报道的 AT - DILI 风险因素包括高龄、女性、亚洲人群、合并 HBV 或 HCV 或人类免疫缺陷病毒(HIV)感染、联合使用多种具有肝毒性药物抗结核治疗(anti - tuberculosis treatment,ATT)等[16,47] 。遗传易感性可能与 AT - DILI 风险相关,携带 HLA - B*52 :01 等位基因的人群、NAT2*6 和 NAT2*7 变异的超慢代谢人群的 AT - DILI 风险增加[104] 。
临床特点和临床诊断 :通常,AT - DILI 主要发生在接受 ATT 的前两个月,但在整个过程中肝损伤的风险始终存在[105 - 106] 。有研究结果提示,相较于其他药物导致的 DILI,AT - DILI 患者反映肝脏功能受损的指标如血清胆红素、INR、白蛋白等更为严重[14] ,但这仍需更多研究证实。多数患者预后良好,但仍有少数患者进展为 ALF 或 ACLF。
临床诊断的整体原则、鉴别诊断和因果关系评估方法同其他药物导致的 DILI。AT - DILI 的诊断需排除结核病患者同时合并的由其他潜在肝毒性药物导致 DILI 的可能,如消炎镇痛药、抗生素、HDS 产品或 HMs 等。伴随基础肝病的结核病患者,诊断需鉴别或除外基础肝病的影响。肝结核的患者,由于疾病本身引起的肝损伤常继发于肝实质浸润或淋巴结肿大造成的胆道梗阻,表现为胆汁淤积,这与 AT - DILI的通常表现不同,因此,建立 AT - DILI 诊断时应注意鉴别或排除。
监测和管理 :完整的肝脏生物化学检查和非特异性症状的定期有效监测有助于早期发现 AT - DILI,是风险管理的重要措施,应贯穿于 ATT 的全程。所有接受 ATT 治疗的患者,应在治疗前进行完整的肝脏生物化学检查,并常规筛查慢性乙型、丙型病毒性肝炎的标志物,以获得基线数据并评估是否合并存在慢性病毒性肝炎。有风险因素者,如长期饮酒、合并 HBV/HCV/HIV 感染、同时使用其他具有肝毒性药物、基线肝酶异常的结核病患者,在开始 ATT 治疗后的前 2 个月内,每 2 周监测 1 次,其后每 4 周监测 1 次,是可接受的频率。无风险因素者,监测的频率可降低,如新出现非特异性症状,应增加监测频率[47,107] 。肝损伤恢复后重启 ATT治疗时,治疗方案应慎重评估。如果接受 ATT 治疗后出现了伴有黄疸的严重肝损伤或急性肝衰竭,应严格避免再次尝试使用相同的 ATT 方案。对于接受 ATT 治疗后出现轻度肝酶异常的患者,尽管多数患者能适应并耐受重新引入的一线药物,但在做出使用相同的 ATT 方案决策前,应全面评估再暴露可能的获益和风险,并在治疗中增加监测频率。
推荐意见30:
所有患者在开始抗结核治疗前都应进行基线HBsAg (如HBsAg阳性,进一步查HBV DNA)、抗-HCV和完整的肝脏生物化学检查,以及腹部超声检查。(1,A)
推荐意见31:
应常规监测非特异性肝病相关症状,以早期发现或识别潜在的 DILI 患者。(3,B)
推荐意见32:
无风险因素者,建议每月监测 1 次肝脏生物化学指标,出现症状或发生肝损伤后应增加监测频率。(4,C)有风险因素者,在抗结核治疗的前 2 个月,每 2 周监测 1 次肝脏生物化学指标 ;之后,每月监测 1 次,直到治疗结束。(2,B)
推荐意见33:
如抗结核治疗后发生伴有黄疸的严重肝损伤或急性肝衰竭,应避免再次使用疑似的可疑药物。(4,B)如暴露后仅出现无症状的轻度肝酶异常,再次用药前,应评估再暴露可能的获益和风险,并在治疗中增加监测频率。(2,B)
抗肿瘤药物
流行病学:抗肿瘤药物是 DILI 的重要病因。在西方国家,抗肿瘤药物导致肝损伤的占比介于 5% ~ 8% [1] 。在亚洲,日本和我国的数据显示,10% 和 8.34% 的 DILI 患者由抗肿瘤药物导致[1] 。无论是传统的化学治疗药物,大分子或小分子靶向药物,还是新近上市的 ICIs,都可导致肝损伤。在临床试验中,不同小分子靶向药物如酪氨酸激酶抑制剂(TKI)导致所有级别肝损伤的发生率报道不一,介于 5% ~ 55% [108-113] 。舒尼替尼、拉帕替尼、帕唑帕尼、瑞戈非尼、普纳替尼、培西达替尼和艾德拉尼等靶向药物因肝毒性,被美国食品药品监督管理局(FDA)加黑框警告[114 - 115] 。ICIs 肝炎的发生率取决于类别、剂量、以及是否单药或联合治疗[116 - 117] 。单独使用时,任何级别 ICIs 肝炎的发生率通常低于 10%,CTLA - 4 抑制剂高于 PD - 1 抑制剂,尤其是高剂量的 CTLA - 4 抑制剂。联合使用时,无论是 CTLA - 4/PD - 1 抑制剂的双免联合治疗,还是 ICIs 和靶向药物的靶免联合治疗,任何级别 ICIs 肝炎的发生率较 ICIs 单独使用显著升高[116] 。
ICIs 相关肝毒性 :ICIs 相关肝毒性通常发生在 ICIs 开始治疗的 4 ~ 12 周或 1 ~ 3 个周期后[118] 。多数患者以 ICIs肝炎为主,达到峰值时通常呈现以 ALT/AST 显著升高为主要表现的肝细胞损伤型[119] ,也有表现为胆汁淤积型和混合型。除 ICIs 肝炎,部分患者则可呈现以胆汁淤积为主要表现的 ICIs 胆管炎,ALP/GGT 显著升高[120] 。少数患者的肝毒性可表现为特殊临床表型,如结节再生性增生[121] 。
近半数 ICIs 肝毒性患者可伴有肝外器官的免疫相关不良事件(immune - related adverse events,irAEs) [122] ,少数患者可检测到低滴度 (1∶80)的抗核抗体[119] 。尽管少见,但也有 0.1% ~ 0.2% 的患者可引起 ALF [123-126] 。ICIs 肝炎的组织学特征可能对其诊断和管理有重要价值,有助于了解肿瘤的肝脏转移情况和肝损伤的组织病理表型,并可提供区分AIH 和 DILI 的组织学信息[119,127] 。建议对疑似或 ICIs 相关肝毒性尚无法完全排除的患者,尤其是糖皮质激素治疗应答不佳的患者进行肝穿刺。
传统化学治疗药物和靶向药物导致的肝损伤多为固有型或特异质型,而 ICIs 肝毒性为免疫介导的肝损伤,属于间接型 DILI 范畴[15,116] 。其确切机制尚不清楚,过度免疫激活造成类似自身免疫性的炎症反应[119,128] ,是目前推测的可能机制,遗传易感性可能起重要作用。ICIs 肝毒性可能的风险因素包括 :接受器官移植者、伴随自身免疫性疾病者、既往使用其他类别的 ICIs 出现 irAEs 者、接受高剂量 ICIs 尤其是高剂量 CTLA - 4 抑制剂者、接受不同 ICIs 或 ICIs 和靶向药物联合治疗的患者[129 - 131] 。
ICIs 相关肝毒性的管理应包括治疗前评估、治疗中监测、及时识别疑似患者、诊断 / 鉴别诊断、治疗和随访等多方面,见图 2。根据肝毒性严重程度,做出继续、暂停或永久停止ICIs 治疗决策,以及是否启动糖皮质激素和或免疫抑制治疗。多数 3 级以上肝损伤的患者,根据目前指南推荐的每日高剂量糖皮质激素(1 ~ 2 mg/kg 甲基强的松龙或相当剂量激素)应答良好,停用激素后无反弹。但近期研究提示,每日低剂量激素(< 1.5 mg/kg 甲基强的松龙或相当剂量激素)的效果与每日高剂量相当,而安全性风险却明显降低[132] 。少数患者尤其是胆汁淤积型或 ICIs 胆管炎患者则可能对激素应答不佳,此时可加用麦考酚酯、他克莫司或硫唑嘌呤等免疫抑制剂,不推荐英夫利西单抗作为激素治疗失败后的挽救治疗。对 ICIs 肝毒性的诊断 / 鉴别诊断、激素治疗剂量 /疗程、肝损伤恢复后重启 ICIs 治疗等临床疑难问题,建议由包括肝病专业医生的多学科团队共同讨论后做出决策。
临床诊断的特殊考量 :包括 ICIs 在内的所有抗肿瘤药物导致肝损伤的临床诊断整体原则、鉴别诊断和因果关系评估方法同其他药物导致的 DILI。在疑似抗肿瘤药物导致肝损伤患者的诊断和鉴别诊断流程中,应特别注意排除下列因素的影响 :(1)肿瘤的肝脏或胆道的转移、浸润 ;(2)HCC、胆道或壶腹部肿瘤患者的疾病进展 ;(3)近期接受手术或局部介入治疗的围手术期肝损伤的影响 ;(4)全身其他疾病状态的影响 ;(5)包括抗感染、中草药、营养支持、姑息辅助治疗等其他合并药物导致 DILI 的潜在可能。由于可呈现类似的临床表现和肝脏生物化学异常特点,在靶向联合免疫治疗的患者中,仔细甄别肝损伤真正的可疑药物是靶向药物还是 ICIs,抑或两者皆可能,尽管具有很大的挑战,但在实践中很重要,因为这影响到患者是否需要接受免疫抑制的治疗,以及后续的抗肿瘤治疗策略。肝脏组织学可提供鉴别诊断的重要信息。此外,通常情况下,前一治疗方案中未出现肝损伤的患者,在引入后一方案后出现肝损伤,那么,后引入的方案导致 DILI 的可能性增大 ;同时出现其他脏器的 irAEs,可能会增加 ICIs 相关肝毒性的诊断权重 ;停用联合治疗的某一个方案(去激发)后,肝损伤显著改善并恢复,可有助于明确该治疗方案导致肝损伤的诊断。
需指出的是,在抗肿瘤药物导致肝损伤的严重程度分级标准中,通常是按照抗肿瘤药临床试验中的常见不良事件术语评定标准(CTCAE) [133] 对单个肝脏生物化学指标进行分级评估,此分级不同于 DILIN 或国际通用的 DILI 严重程度分级标准,可能无法真正反映肝脏不良事件的临床严重程度[116] 。
风险管理 :肿瘤患者 DILI 风险控制的建议包括 :(1)所有患者在接受化学治疗、靶向或免疫等抗肿瘤药物治疗前、治疗期间和治疗后应接受完整的血清肝脏生物化学检查,评估基线情况并进行定期监测 ;(2)监测频率可根据药物的肝毒性风险高低、患者是否存在已知的风险因素、肝损伤的严重程度和演变等进行调整;(3)抗肿瘤治疗策略(单药或联合)、具体药物的选择,以及是否推迟或停止治疗等,应根据基线或监测中的肝脏生物化学检查结果仔细评估潜在获益 / 风险后,做出临床决策。(4)重新启动抗肿瘤治疗应慎重。如暴露后曾发生 3 级以上肝损伤或伴有黄疸的严重肝损伤或急性肝衰竭,应严格避免再次尝试使用相同的方案。如抗肿瘤药物治疗后仅出现无症状的轻度肝脏生物化学检查异常,尽管多数患者可耐受再次的治疗,但在做出使用相同的抗肿瘤药物方案决策前,应在肝病专业医生的指导下,全面评估再次治疗可能的获益和风险,并在治疗中增加监测频率。(5)在接受导致病毒性肝炎再激活中、高风险的抗肿瘤药物前,所有患者应常规筛查 HBV 和 HCV 标志物,并根据不同风险给予预防性或治疗性的抗病毒药物治疗 ;(6)对于有肿瘤肝脏转移风险的患者,建议在抗肿瘤药物治疗前,进行增强MRI 或 CT 检查以完成治疗前评估。
推荐意见34:
抗肿瘤药物治疗前至少应完成的评估包括 :(1)完整的肝脏生物化学检查 ;(2)有肿瘤肝脏转移风险或肝脏 / 胆管肿瘤的患者,应行腹部增强 MRI 或 CT 检查;(3)是否伴随基础肝病(特别是 HBsAg、抗 -HBs、抗 -HBc和抗 -HCV)和其他全身性疾病 ;(4)既往抗肿瘤药物治疗方案及肝毒性情况。(4,B)
推荐意见35:
抗肿瘤药物治疗中和治疗后的监测可根据药物的肝毒性风险高低、患者是否存在已知的风险因素、肝损伤的严重程度和演变等进行调整。(3,B)
推荐意见36:
疑似抗肿瘤药 DILI 的诊断,应注意排除 HBV 再激活、HBVr 围手术期肝损伤、肿瘤肝脏 / 胆管转移、浸润,以及合并应用的抗感染药物、中草药、营养支持、姑息辅助治疗等导致的肝损伤。(4,C)
推荐意见37:
存在 ICIs 肝毒性可能的风险因素者,如器官移植术后、伴随自身免疫性疾病、曾发生过 irAE 等,在制定含 ICIs 抗肿瘤药物方案时应谨慎选择,并在治疗中严密监测。(4,B)
推荐意见38:
根据 ICIs 肝毒性严重程度,做出继续、暂停或永久停止ICIs的决策,以及是否启动糖皮质激素治疗。不推荐英夫利西单抗作为激素治疗失败后的挽救治疗。疑难、重症患者的诊断和管理,建议由包括肝病专业医生的多学科团队讨论决策。(2,C)
推荐意见39:
靶向联合免疫治疗中,ICIs 肝毒性尚无法确诊或排除,或存在包括 DILI 在内的肝损伤其他病因,鉴别诊断困难者,建议肝穿刺。(4,B)出现其他脏器的irAE,可能会增加 ICIs 肝毒性的诊断权重。(4,C)
推荐意见40:
如抗肿瘤药物治疗后发生 3 级以上或伴有黄疸的严重肝损伤或急性肝衰竭,应避免再次使用疑似的可疑药物。(4,B)如暴露后仅出现无症状的轻度肝酶异常,再次用药前,应评估再暴露可能的获益和风险,并在治疗中增加监测频率。(2,B)
DILI 的新型生物标志物
根据不同的临床适用目的,生物标志物可被分为不同类别,如预测风险因素、诊断、预测预后等。发展 DILI 的新型生物标志物有助于 :(1)在新药研发的非临床研究中早期识别 DILI,在临床试验中监测 DILI 的发生 ;(2)明确 DILI 的共性和特定药物个性的潜在肝毒性机制 ;(3)临床实践中早期识别、诊断 DILI ;(4)预测风险和预后,达到精准用药和分层管理的风险控制目标 ;(5)DILI 治疗药物的开发。理想的生物标志物应考虑其敏感性、特异性、阳性预测值、阴性预测值等以保证总体的准确性。
已报道多个 DILI 的潜在生物标志物。微小核糖核酸122(miR - 122)是肝细胞特异性的 miRNA,在 APAP 过量患者的血浆中,可早于 ALT 升高前即可明显升高,因此,被认为具有早期预测肝损伤发生的生物标志物[134] 。谷氨酸脱氢酶(GLDH)是反映线粒体损伤机制的生物标志物,目前正在评估其在疑似肝外来源(如肌肉)ALT 升高时确认或排除肝细胞损伤的潜在价值[19,135] 。高迁移率族蛋白 B1(HMGB1)被报道与 DILI 的发生机制相关,充当损伤相关分子模式(DAMP)的分子作用[136] 。细胞角蛋白 18 (CK - 18)、巨噬细胞集落刺激因子受体 1 (MCSFR1)和骨桥蛋白(OPN)被鉴定为 DILI 的生物标志物,预测不良预后[137] 。此外,一些与特定药物或特定中草药肝损伤风险相关的潜在生物标志物也被报道,如可能与何首乌肝损伤风险相关的人类白细胞抗原 HLA - B*35:01、免疫因子及代谢标志物等[138 - 140] 。尽管取得了一定进展,而且,组学技术的成熟也为 DILI 生物标志物的研究提供了新思路和新方法[141] ,然而,由于生物标志物分析方法及其临床验证是监管机构对生物标志物进行鉴定的必要步骤,因此,目前报道的生物标志物尚需严格的临床验证才能推广使用,而大型的 DILI 队列是生物标志物验证的首要方法,这突出说明了合作建立 DILI 注册研究的重要性[141 - 142] 。
临床试验中 DILI 的信号和评估
在随机对照临床试验中,试验组和安慰剂组(或阳性对照组)之间肝酶升高的不平衡,或试验组中出现伴有明显的肝病相关症状,胆红素升高、黄疸和 / 或凝血功能障碍为特征的严重 DILI 案例,是试验药物具有潜在肝毒性的两个主要信号[16] 。及早识别、评估新药的潜在肝毒性信号,不仅有利于个体受试者的新药肝脏安全性风险控制,改善预后,而且对新药研发的后续策略制定有重要的影响。
信号的检测 :(1)海氏法则 :在临床试验中发现符合海氏法则的案例对新药相关肝毒性风险既有预测价值,也有预后价值。重要的是,若在临床试验中出现 1 ~ 2 例此类案例,意味着在同等条件下上市后扩大人群使用相同药物,发生 ALF 的风险增加。目前,FDA 使用海氏法则来严格评估潜在的严重肝毒性药物[143] 。(2)非海氏法则信号 :为了在新药研发中尽早发现 DILI 的风险,不仅要确保正确识别出符合海氏法则的案例,还要在整个临床研发过程中密切关注其他潜在信号。临床试验中,如果受试者既往无肝病史,基线时肝脏生物化学指标正常,用药后 ALT 和 / 或 AST 超过 3×ULN(肝细胞型损伤)或 ALP > 1.5×ULN,应怀疑 DILI 的可能性。如果受试者既往有肝病史,基线时肝脏生物化学指标已出现≥ 2×ULN 的异常,用药后超过可获得的基线平均水平 1 倍可被视为需要密切观察的阈值。由于慢性肝病基础上发生的 DILI,损伤通常更严重,因此,在这类人群中应使用更保守的阈值,尤其是对于在非临床和前期的临床研究中已发现具有潜在 DILI 风险的新药。暴露于特定新药的人群中,肝酶升高的频率是严重 DILI 可能性的一个必要但并非十分确切的信号。用药后转氨酶明显升高的幅度可能是预测严重 DILI 的一个更好的信号,更高的峰值(10 ~ 15×ULN)是一个特异性更强的信号。严重肝毒性较为明确的信号是用药后出现肝酶升高伴 TBil 升高。
信号的评估 :在临床试验数据库中,试验组中出现海氏法则的病例,或试验组相较于对照组(或安慰剂组)ALT或 AST 超过 3 倍或更高倍数 ULN 的发生率更高,通常提示试验药可能具有潜在肝毒性。试验组中出现 1 例或多例急性肝衰竭、死亡或需接受肝移植治疗的致死性严重肝损伤案例,是严重肝毒性的信号。下列标准可能有助于评估试验药是否可能会造成潜在的严重 DILI 风险[16,143]:(1)与对照组相比,试验组 ALT 升高到≥ 3×ULN 的患者比例更高 ;(2)与对照组相比,试验组中部分受试者的 ALT 显著升高到 5×、10× 或 20×ULN ;(3)在排除其他肝损伤原因后,试验组出现 1 个或多个血清总胆红素升高超过 2×ULN的肝细胞损伤型患者。对于疑似造成胆汁淤积型肝损伤的新药,应比较各组别 ALP > 1.5×ULN,> 2×ULN 和 >3×ULN 的发生率,以判断试验药是否具有肝毒性。
信号的随访 :在临床试验的安全性监测中,一旦发现ALT,AST 和 / 或 ALP 升高,应在 48 ~ 72 h 内重复检查确认。如果确认肝损伤存在,需对受试者进行密切观察和随访,并甄别肝损伤的病因。随访的频率应根据新药肝毒性风险、肝损伤的严重程度而制定。无论肝损伤的病因最终是否被界定为与新药相关,对受试者出现的肝脏不良事件的随访应坚持到肝损伤恢复或达到相应的临床结局事件(如慢性化、急性肝衰竭、接受肝移植、死亡等)。
个体受试者 DILI 的诊断和管理 :临床试验中个体受试者 DILI 的发现、识别、诊断和鉴别诊断,可参照本指南在临床实践中的建议原则。需指出的是,在多数情况下,新药在临床研发阶段中的 DILI 风险和相关风险因素未知,缺乏药物既往肝损伤信息和文献报道,而且,临床试验中受试者一旦出现肝损伤,通常不会再激发,因此,RUCAM 量表在新药临床试验场景中进行因果关系评估的可靠性可能会降低,结合专家意见可能是更好的选择[16,143] 。此外,在临床试验的场景中,包括 DILI 在内的肝脏相关不良事件的严重程度评估,通常是采用 CTCAE 分级,可能无法真正反映DILI 的临床严重程度[16] 。个体受试者发生 DILI 后的停药标准可参照 FDA 的指导原则[143] 。
DILI 的治疗
DILI 的治疗目标应包括:(1)促进肝损伤尽早恢复;(2)防止肝损伤的重症化或慢性化,避免 ALF 或慢性 DILI 甚至肝硬化等终点事件的发生,最终降低由此导致的全因或肝脏相关死亡风险 ;(3)减少 DILI 事件对原发疾病治疗的影响。下述基本治疗原则有助于临床医生采取合理的治疗和管理措施[144] 。
及时停用可疑药物 : 及时停用可疑肝损伤药物,尽量避免再次使用可疑或同类药物,是针对肝损伤病因的最主要措施,也是 DILI 的最基本治疗原则。绝大多数急性 DILI 患者在及时停药后肝损伤可自行改善甚至痊愈,少数患者可能出现重症化或慢性化进展,需结合其他治疗方案。FDA 制定了药物临床试验中的停药原则[143] ,出现下列情况之一应考虑停用可疑药物 :(1)血清 ALT 或 AST > 8×ULN ;(2)ALT 或 AST > 5×ULN,持续 2 周 ;(3)ALT 或 AST >3×ULN,且 TBil > 2×ULN 或 INR > 1.5 ;(4)ALT 或AST > 3×ULN,伴逐渐加重的疲劳、恶心、呕吐、右上腹疼痛或压痛、发热、皮疹和 / 或嗜酸性粒细胞增多(> 5%)。上述停药阈值的适用对象为临床试验受试者,在临床实践中仅供参考。需注意的是,即使停用了可疑药物,部分患者的肝损伤也可能并不会马上恢复,临床医生应继续密切随访并收集相关信息,做出是否采取其他治疗措施的决策。一旦停药,患者原则上不应再次暴露于该药物。
合理的药物治疗选择 : 除给予必要的对症支持治疗外,应结合目前的循证医学证据,合理选择治疗药物。DILI 治疗中涉及的常用药物包括 :
N - 乙酰半胱氨酸(NAC):NAC 是被 FDA 批准用来治疗 APAP 引起的固有型 DILI 的唯一解毒药物。在一项非 APAP 所致成人 ALF(包括 DILI 作为病因)的随机、安慰剂对照临床试验中,静脉注射 NAC 可显著提高 I ~ II 级早期昏迷患者的无移植生存率[145] 。然而,在儿童非 APAP所致 ALF 人群中,NAC 并未观察到显著获益[146] 。目前,NAC 静脉注射被普遍接受用于药物导致 ALF 的成人患者治疗,且应尽早使用,用法 :50 ~ 150 mg·kg -1 ·d -1 。
糖皮质激素 : 糖皮质激素在 DILI 治疗中的常规应用,尚缺乏高级别循证医学支持。同样,也无明确的证据表明其可提高 DI - ALF 生存率、改善胆汁淤积型 DILI 尤其是胆管减少 / 消失综合征的预后。有些研究结果提示其可改善肝损伤[147 - 150] ,但另一些研究者却指出,糖皮质激素不仅无显著获益,反而可增加不良事件[151 - 152] 。因此,糖皮质激素不应成为 DILI 的常规治疗方案。确需应用时应严格掌握适应证,充分权衡可能的获益和风险。伴随超敏或自身免疫征象的免疫介导的 DILI 是其应用指征,如 DRESS 综合征、DI - ALH、ICIs 肝毒性。
肝损伤治疗药物 : 不同于国外,国内临床上广泛应用的治疗各种病因造成肝酶升高的药物种类繁多。无论作用机制如何,整体上可归为两大类,一类以降低 ALT 和 / 或 AST为主,另一类以降低 ALP 和 / 或 GGT 为主。
异甘草酸镁是目前唯一具有急性 DILI 适应证的药物。双环醇是首个开展治疗急性 DILI 适应证注册研究的口服药物。在随机对照试验(RCT)研究中,异甘草酸镁和双环醇被证明可有效降低急性 DILI 患者的 ALT 和 AST 水平,促进 ALT 和 AST 复常,以及肝损伤恢复[153 - 154] 。因此,对于 ALT 显著升高的急性肝细胞损伤型或混合型 DILI 患者,推荐异甘草酸镁或双环醇治疗。
其他肝损伤治疗药物对 DILI 的有效性证据,多来自小样本 RCT 或基于真实世界的回顾性研究[155 - 159] ,其确切疗效有待高级别循证医学证据证实[160] 。鉴于这些药物多具有良好的安全性,对于不伴黄疸的轻 - 中度肝细胞损伤型和混合型 DILI 患者,可合理使用甘草酸二铵、复方甘草酸苷等其他甘草酸类、水飞蓟素类、谷胱甘肽、多烯磷脂酰胆碱等口服或静脉注射药物,以及国内广泛应用的中成药,如护肝片、五灵胶囊(丸)等,以降低 ALT 水平。胆汁淤积型DILI 患者,尤其是严重或恢复缓慢的胆汁淤积型或混合型DILI 患者中可使用熊去氧胆酸或 S - 腺苷蛋氨酸,用以降低ALP 水平。
目前无证据显示 2 种或以上上述药物的联合应用有更好疗效,因此,不推荐 2 种或以上都以降低 ALT 为主的肝损伤治疗药物联合应用。尽管缺乏证据,但对于混合型 DILI,选择一种以降低 ALT 为主,同时选择另一种改善胆汁淤积表现的药物,是可接受的。
在抗肿瘤药和抗结核药等高风险药物治疗中,预防性应用肝损伤治疗药物减少 DILI 发生的证据尚不充分,因此,不建议常规对每个患者预防性用药。但对于有药物和宿主等高风险因素的人群,如首次暴露后曾导致了肝损伤、伴有基础肝病或使用有明确证据会导致 DILI 的药物等,应在综合评估 DILI 发生风险的基础上,有选择地考虑预防性用药,应尽可能选择曾开展过较大样本量预防性研究和具有较好药物经济学证据的药物[161 - 169] 。
DI - ALF/ACLF 的肝移植治疗
DI - ALF/ACLF 的整体预后较差,无移植生存率仅为27.1%,而移植可显著提高生存率(66.2%) [170-171] 。因此,肝移植是 DI - ALF/ACLF 目前最有效的治疗手段。门冬氨酸鸟氨酸可能有助于重症或肝衰竭患者的高血氨治疗[172 - 176] 。有研究提示,人工肝(血浆置换、双重血浆分子吸附系统等)可提高无移植生存率[177] ,可作为一种选择。
推荐意见41:
一旦发生 DILI,应及时停用可疑药物。FDA 药物临床试验中的停药标准在实践中可供参考。(4,A)
推荐意见42:
对药物导致的 ALF 和 SALF 成人患者,建议尽早给予静脉注射NAC治疗。儿童患者,暂不推荐。(2,B)
推荐意见43:
无高质量证据推荐或反对糖皮质激素用于 DILI 的常规治疗。(4,C)其在 DILI 领域中的应用应谨慎,可用于由免疫介导的伴有超敏和自身免疫特征的 DILI,以及 ICIs 肝毒性的治疗。(3,B)
推荐意见44:
异甘草酸镁和双环醇可用于治疗 ALT 明显升高的急性肝细胞损伤型或混合型 DILI。(1,A)
推荐意见45:
以 ALT/AST 升高的轻、中症肝细胞损伤型 DILI,应合理选择甘草酸二铵、复方甘草酸苷等其他甘草酸类、水飞蓟素类、多烯磷脂酰胆碱、谷胱甘肽、护肝片等药物。(4,C) 以 ALP 升高的胆汁淤积型 DILI,可选择熊去氧胆酸或 S- 腺苷蛋氨酸。(4,C) 不推荐 2 种或以上都以降低 ALT 为主的药物联合应用。(4,B)
推荐意见46:
在抗肿瘤药和抗结核药等高风险药物治疗中,不建议常规对每个患者预防性使用肝损伤治疗药物。(2,B)但对于有药物和宿主等高风险因素的人群,如首次暴露后曾导致了肝损伤、伴有基础肝病或存在其他高风险因素等,可考虑预防性使用。(4,C)
推荐意见47:
对药物性ALF/SALF和ACLF等重症患者,应考虑肝移植治疗。(2, B)人工肝(高容量血浆置换、双重血浆分子吸附系统等)可作为一种选择。(4,C)门冬氨酸鸟氨酸可能有助于降低重症或肝衰竭患者的血氨水平。(4,C)
DILI 的预防、管理和展望
DILI 防治的挑战 : 我国 DILI 防治形势较为严峻,原因主要是 :(1)我国正步入老龄化社会,合并多种慢病服用多种慢病治疗药物的人群巨大 ;(2)不规范用药、不合理用药较为普遍 ;(3) 非肝病专业的医务人员对 DILI 的诊断和管理尚不熟悉 ;(4)制药企业对药物上市后安全性的风险管理措施尚不完善 ;(5) 公众普遍缺乏对药物安全性尤其是DILI 的认知。因此,DILI 的有效防治是一项系统性工程,需要药品监管机构对监测到的潜在肝毒性药物的科学合理处置(如暂停生产销售或直接撤市、修订药品说明书、限制使用等)、制药企业建立完善的风险管理措施(如建立药物安全性警戒部门、制定适宜的监测和风险管理策略、主动开展研究、说明书修订、风险信息沟通等)、医务人员在实践中的 DILI 风险管理措施(如治疗中定期监测,及时识别疑似DILI,明确诊断,做出停药、减少剂量等治疗决策),以及针对公众提高药物安全性风险意识和合理用药的科学宣教。
合理用药 : 医务人员在处方药物时应评估或识别 DILI 的潜在风险因素或 DILI 高风险患者,充分权衡获益 / 风险,尽可能避免处方肝毒性药物,LiverTox 和 HepaTox 网络平台包含了大量肝毒性药物的信息,可供医务人员处方或公众服药时了解相关信息。临床药师应加入治疗决策团队,以确保符合药物配伍原则并避免配伍禁忌,避免 DDI 导致 DILI 风险增加,如口服靶向药物与 CYP3A4 抑制剂(红霉素、伊曲康唑等)联合用药时可能导致靶向药血药浓度增加而增加DILI 风险。DDInter 涵盖约 24 万个经临床药师审阅及校正的 DDI 药物, 提供作用机制、严重程度、潜在风险及药物替换方案等实用信息[178] 。对于安全窗口较窄或特定的高风险药物,必要时可开展血药浓度监测,如万古霉素抗感染[179] 、拉莫三嗪抗癫痫[180]治疗中,规范化的血药浓度监测可减少不合理用药造成的毒性。此外,错误的服药习惯,可能会增加 DILI 风险。如茶类及咖啡饮料中含有的儿茶酚、咖啡因等可导致阿昔洛韦、喹诺酮类抗菌药等经 CYP2E1 代谢的药物浓度升高 ;西柚汁可导致免疫抑制剂、他汀类药物等经CYP3A4 代谢的药物浓度升高。因此,临床医生和药师应加强针对公众的健康和合理用药教育,指导患者按药品说明书合理用药。
展望 :DILI 领域的研究尽管取得了一定的进展,但仍有大量未被满足的临床需求。今后的研究,应重点关注 :肝损伤发病机制的共性问题和特定药物导致肝损伤的个性问题,以及其背后的关联 ;不同特定药物导致肝损伤的流行病学、自然史、临床特点和风险因素 ;用于诊断、预测预后的生物标志物的转化研究 ;新型因果关系评估方法的建立和转化;药物治疗的新药开发等。为此,开展药物流行病学研究、前瞻性的大型登记和队列研究,建立大型 DILI 资源库是相关成果可以转化的基础。
推荐意见48:
临床医生在处方时应评估或识别 DILI 的潜在风险因素或 DILI 高风险患者,权衡获益 / 风险,尽可能避免处方肝毒性药物,治疗中应定期监测,及时识别疑似DILI。(4,B)
推荐意见49:
临床药师应加入治疗决策团队,通过审核药物配伍、提醒潜在的药物相互作用,以及必要时的血药浓度监测等,降低 DILI 风险。加强针对公众的健康和合理用药教育,指导患者按药品说明书用药,纠正错误的服药习惯。(4,B)
推荐意见50:
医药专业人员和公众可利用 LiverTox 和HepaTox 网络平台,了解肝毒性药物的信息并增加对 DILI的认知。(4,B)
名词解释
固有型 DILI: 固有型 DILI 是由药物或其代谢产物对肝脏的直接毒性造成,与剂量相关,达到一定剂量阈值或暴露水平的个体可发生肝损伤,具有可预测的特点。
特异质型 DILI: 特异质型 DILI(IDILI)仅在接触该药物的少数人群发生,通常被认为与药物剂量无关,且无法根据已知的药理作用预测,其发生主要与独特的宿主特征相关,如代谢特异质和免疫特异质。
间接型 DILI: 间接型 DILI 是因为某些药物通过改变或加剧先前存在的肝脏疾病(如慢性病毒性肝炎或脂肪肝),或通过改变患者的免疫系统状态而间接导致的肝损伤。例如大剂量激素或某些单抗导致的病毒性肝炎再激活、激发免疫导致的免疫介导的肝损伤,如免疫检查点抑制剂(ICIs)导致的肝损伤、药物诱导的自身免疫样肝炎(DI - ALH)等。
R 值和新 R 值(new R,NR): R 值=(ALT 实测值/ALT ULN)/(ALP 实测值 /ALP ULN)。ALT 缺失时,可用 AST 取代进行计算。与 R 值不同的是,NR 是取 ALT或 AST 两者中的高值进行计算。
再激发:DILI 恢复后,患者再次暴露于相同的可疑药物,称之为再激发。
乙型肝炎病毒再激活(HBV reactivation,HBVr):HBVr 是指乙型肝炎表面抗原(HBsAg) 阳性 / 乙型肝炎核心抗体(抗 - HBc)阳性,或 HBsAg 阴性 / 抗 - HBc 阳性患者在接受免疫抑制剂或其他相关风险药物治疗时,HBVDNA 较基线升高≥ 2 log IU/ml,或基线 HBV DNA 阴性者转为阳性,或 HBsAg 由阴性转为阳性。
海氏法则 :符合海氏法则的案例被定义为由药物引起的肝细胞损伤型 DILI,其血清 ALT 或 AST ≥ 3×ULN,同时血清总胆红素升高≥ 2×ULN ;起病时无胆汁淤积表现(ALP ≥ 2×ULN);排除 ALT 或 AST 和 TBil 同时升高的其他原因 [ 如病毒性肝炎、大量酒精(乙醇)摄入等 ]。
编写顾问组(按姓氏笔画排序):
王吉耀(复旦大学附属中山医院);
庄 辉(北京大学医学部基础医学院);
邱德凯(上海交通大学医学院附属仁济医院);
陈成伟(中国人民解放军海军第九○五医院);
徐小元(北京大学第一医院);
曾民德(上海交通大学医学院附属仁济医院)
执笔专家(按姓氏笔画排序):
马世武(中国人民解放军联勤保障部队第九二○医院);
刘成海(上海中医药大学附属曙光医院);
刘晓琰(上海交通大学医学院附属第九人民医院);
苏明华(广西医科大学第一附属医院);
李东良(中国人民解放军联勤保障部队第九○○医院);
李异玲(中国医科大学附属第一医院);
陈公英(杭州师范大学附属医院杭州市第二人民医院);
陈 军(深圳市第三人民医院);
陈金军(南方医科大学南方医院);
茅益民(上海交通大学医学院附属仁济医院);
赵景民(中国人民解放军总医院第五医学中心);
郭晓燕(西安交通大学第二附属医院);
唐洁婷(上海交通大学医学院附属仁济医院);
诸葛宇征(南京大学医学院附属鼓楼医院);
谢 青(上海交通大学医学院附属瑞金医院);
谢 雯(首都医科大学附属北京地坛医院);
赖荣陶(上海交通大学医学院附属瑞金医院);
蔡大川(重庆医科大学附属第二医院);
蔡庆贤(深圳市第三人民医院)
编写组专家(按姓氏笔画排序):
丁 洋(中国医科大学附属盛京医院);
丁雯瑾(上海交通大学医学院附属新华医院);
于乐成(中国人民解放军东部战区总医院);
马世武(中国人民解放军联勤保障部队第九二○医院);
王晓忠(新疆维吾尔自治区中医医院新疆维吾尔自治区
中医药研究院新疆医科大学第四附属医院);
刘成海(上海中医药大学附属曙光医院);
刘晓清(中国医学科学院北京协和医院);
刘晓琰(上海交通大学医学院附属第九人民医院);
刘家俊(厦门大学附属第一医院);
苏明华(广西医科大学第一附属医院);
李东良(中国人民解放军联勤保障部队第九○○医院);
李用国(哈尔滨医科大学附属一院);
李 军(南京医科大学第一附属医院);
李异玲(中国医科大学附属第一医院);
李庭红(天津市第三中心医院);
李 磊(首都医科大学附属北京佑安医院);
杨长青(上海市同济医院);
杨东亮(华中科技大学同济医学院附属协和医院);
杨 丽(上海市同济医院);
杨 瑗(西安交通大学第一附属医院);
邹正升(中国人民解放军总医院第五医学中心);
辛晓恩(青海省第四人民医院);
张 晶(首都医科大学附属北京佑安医院);
陆伦根(上海市第一人民医院);
陈公英(杭州师范大学附属医院杭州市第二人民医院);
陈 军(深圳市第三人民医院);
陈金军(南方医科大学南方医院);
茅益民(上海交通大学医学院附属仁济医院);
赵景民(中国人民解放军总医院第五医学中心);
郝坤艳(中国人民解放军第八十一医院);
郝彦琴(山西医科大学第一医院);
南月敏(河北医科大学第三医院);
钱云松(宁波市第二医院);
郭晓燕(西安交通大学第二附属医院);
唐洁婷(上海交通大学医学院附属仁济医院);
诸葛宇征(南京大学医学院附属鼓楼医院);
黄祖雄(福建医科大学孟超肝胆医院);
曹海芳(青海省第四人民医院);
彭 真(河南省人民医院);
傅青春(上海市公共卫生临床中心);
傅 蕾(中南大学湘雅医院);
温晓玉(吉林大学白求恩第一医院);
谢 青(上海交通大学医学院附属瑞金医院);
谢 雯(首都医科大学附属北京地坛医院);
赖荣陶(上海交通大学医学院附属瑞金医院);
蔡大川(重庆医科大学附属第二医院);
蔡庆贤(深圳市第三人民医院)
独立第三方证据评估组专家(按姓氏笔画排序):
兰州大学健康数据科学研究院(王子君、王玲、兰慧、刘辉、张海绒、张娟娟、陈耀龙、赵俊贤、贺洪峰)
以上内容摘自:肝胆相照平台微信公众号。